武汉华美生物工程有限公司CUSABIO®品牌商

15

手机商铺

qrcode
商家活跃:
产品热度:
  • NaN
  • 0
  • 0
  • 2
  • 2
文献支持
人IFT27重组蛋白Putative GTP-binding protein RAY-likeRab-like protein 4Human Intraflagellar transport protein 27 homolog(IFT27)蛋白
¥1344
品牌商

武汉华美生物工程有限公司CUSABIO®

入驻年限:15

  • 联系人:

    小酷客服

  • 所在地区:

    湖北 武汉市

  • 业务范围:

    技术服务、试剂、抗体、ELISA 试剂盒

  • 经营模式:

    生产厂商

在线沟通

公司新闻/正文

前沿靶点速递:每周医学研究精选(十六)

439 人阅读发布时间:2024-10-25 09:52

前沿靶点速递:每周医学研究精选(十六)

 

靶点:Plin2
应用:脂肪肝病的治疗研究
来源:Wang, Yao, et al. "Therapeutic siRNA targeting PLIN2 ameliorates steatosis, inflammation, and fibrosis in steatotic liver disease models." Journal of Lipid Research 65.10 (2024): 100635.
 
新闻图片1 
(图源:GalNAc-siPlin2 治疗可改善 HFD/HFr 饮食诱导的 MASH 小鼠的炎症和纤维化 [1])
 
    北京大学生命科学学院朱健和刘敏课题组在《Journal of Lipid Research》上发表的研究论文中,报道了一种靶向治疗脂肪肝病的siRNA疗法。该研究团队开发了针对脂滴表面蛋白PLIN2的GalNAc-siRNA偶联药物,并在多种脂肪肝病小鼠模型中验证了其显著疗效及良好的生物安全性。研究发现,这种siRNA药物可能通过促进肝脏极低密度脂蛋白-甘油三酯(VLDL-TG)的分泌来发挥作用,并加速机体对分泌脂肪的代谢和产热过程。此外,该siRNA药物在野生型小鼠和人源化PLIN2敲入小鼠中均能有效缓解脂肪变性、炎症和纤维化等多项指标,证实了其作为MASLD治疗药物的潜力。这项研究为脂肪肝病的治疗提供了新的可能性,并为针对不同致病机制的患者群体提出了潜在的治疗策略。
 

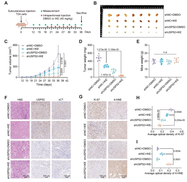
靶点:USP52
应用:膀胱癌研究
来源:Liu, Jianmin, et al. "Deubiquitylase USP52 Promotes Bladder Cancer Progression by Modulating Ferroptosis through Stabilizing SLC7A11/xCT." Advanced Science (2024): 2403995.
 
 
新闻图片2 
(图源:USP52 的缺失可通过促进体内铁死亡来抑制 BLCA 进展 [2])
 
    武汉大学中南医院泌尿外科王行环教授团队在《Advanced Science》期刊上发表的研究成果揭示了去泛素化酶USP52通过稳定SLC7A11/xCT蛋白调节铁死亡敏感性,促进膀胱癌的进展。铁死亡是一种由铁依赖的脂质过氧化引起的细胞程序性死亡方式,而System xc–/GSH/GPX4是主要的抗氧化防线。该研究发现,膀胱癌细胞的铁死亡状态与膀胱癌分期呈负相关,表明铁死亡可能在膀胱癌发生中起抑制作用。通过siRNA文库筛选和实验验证,研究团队发现USP52能够稳定xCT蛋白,抑制膀胱癌细胞的铁死亡过程。敲减USP52可以增加细胞内脂质过氧化水平和亚铁离子含量,增强细胞对铁死亡的敏感性,从而抑制膀胱癌的进展。临床上,USP52在膀胱癌组织中的高表达与患者预后负相关。这项研究不仅阐明了USP52调控xCT影响铁死亡抑制膀胱癌进展的机制,还为膀胱癌患者的临床精准治疗提供了新的思路和策略。


靶点:SMURF1
应用:溶酶体相关疾病的研究
来源:Xia, Qin, et al. "SMURF1 mediates damaged lysosomal homeostasis by ubiquitinating PPP3CB to promote the activation of TFEB." Autophagy just-accepted (2024).
 
新闻图片3 
(图源:USP52敲减能够通过促进铁死亡显著抑制膀胱癌进展 [3])
 
 
    北京理工大学生命学院董磊教授团队在《Autophagy》期刊上发表的研究揭示了SMURF1蛋白在维持细胞稳态中的关键作用,特别是在促进受损溶酶体自噬降解的过程中。研究团队发现,SMURF1通过泛素化修饰PPP3CB蛋白,促进受损溶酶体的自噬降解,这一过程对于细胞应激响应和溶酶体损伤后的修复至关重要。在溶酶体损伤后,PPP3CB作为桥梁,通过与LGALS3结合招募SMURF1,形成LGALS3-SMURF1-PPP3/calcineurin复合体,该复合体能够稳定TFEB,从而去磷酸激活TFEB并进行溶酶体生成相关基因的表达。这一发现不仅增进了我们对自噬过程分子机制的理解,而且为SMURF1作为治疗应激相关疾病的潜在药物靶点提供了新的视角。该研究为开发新的治疗策略提供了重要的基础,有助于未来针对溶酶体相关疾病的药物设计和治疗。
 

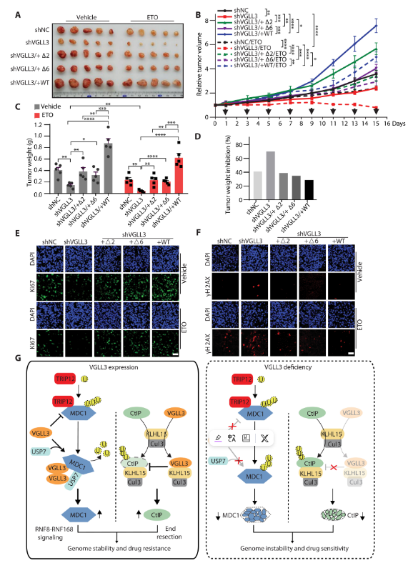
靶点:VGLL3
应用:肿瘤研究
来源:Wu, Wei, et al. "VGLL3 modulates chemosensitivity through promoting DNA double-strand break repair." Science Advances 10.41 (2024): eadr2643.
 
新闻图片4 
(图源:VGLL3 富含 E 和 H 的基序有助于肿瘤的发展 [4])
 
    国家生物信息中心郭彩霞研究组与中国科学院动物研究所唐铁山研究组合作,在《Science Advances》期刊上发表了一项研究,揭示了VGLL3蛋白在调控肿瘤化疗敏感性中的作用。研究发现,VGLL3通过其N端的谷氨酸富集区和C端的组氨酸富集区促进DNA双链断裂修复,显著影响肿瘤细胞对化疗药物的响应。VGLL3能够迅速被招募至DNA损伤部位,其招募依赖于多聚ADP-核糖化修饰介导的染色质重塑。VGLL3的敲低或敲除能抑制肿瘤细胞的同源重组修复,增强肿瘤细胞对多种化疗药物的敏感性。此外,VGLL3还能通过抑制关键蛋白CtIP和MDC1的蛋白酶体依赖性降解,促进DSB末端剪切和RNF8/168信号通路,增强DSB修复。小鼠移植瘤实验进一步证实,敲低VGLL3能抑制肿瘤生长、增强化疗敏感性。鉴于VGLL3在多种恶性肿瘤中的高表达与患者的不良预后相关,VGLL3有望成为一个新的肿瘤治疗靶点,这项研究为深入理解VGLL3的生理功能和肿瘤治疗抵抗提供了理论基础。


靶点:Cdk5
应用:乳腺癌脑转移研究
来源:Yuzhalin, Arseniy E., et al. "Astrocyte-induced Cdk5 expedites breast cancer brain metastasis by suppressing MHC-I expression to evade immune recognition." Nature Cell Biology (2024): 1-17.
 
新闻图片5 
(图源:DOI: 10.1038/s41556-024-01509-5 [5])
 
    美国德克萨斯大学MD安德森癌症中心的Dihua Yu研究团队在《Nature Cell Biology》上发表的研究揭示了Cdk5在乳腺癌脑转移(BrM)中的作用机制。研究发现,大脑中的星形胶质细胞能够诱导乳腺癌BrM细胞中Cdk5的高表达,Cdk5通过Irf2bp1-Stat1-importin α-Nlrc5信号通路抑制MHC-I分子的表达,从而帮助肿瘤细胞逃避免疫系统的识别和攻击。使用Cdk5抑制剂RSV单独或与免疫检查点抑制剂联合治疗可以显著抑制小鼠模型中的BrM生长。这些发现表明,Cdk5的激活对于乳腺癌脑转移的发展至关重要,且靶向Cdk5可能成为提高肿瘤免疫疗法效果和治疗脑转移肿瘤的新策略。研究还指出,Cdk5抑制剂能够恢复MHC-I的表达并增强T细胞反应,为未来的临床治疗提供了理论基础。这项研究为理解脑转移的免疫逃避机制和开发新的治疗策略提供了重要见解。


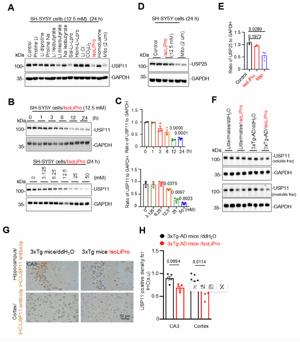
靶点:USP11
应用:阿尔茨海默病(AD)研究
来源:Guo, Yi, et al. "Targeting USP11 regulation by a novel lithium-organic coordination compound improves neuropathologies and cognitive functions in Alzheimer transgenic mice." EMBO Molecular Medicine (2024): 1-26.
 
新闻图片6 
(图源:IsoLiPro可显着降低 SH-SY5Y 细胞和小鼠大脑中的 USP11 蛋白水平 [6])
 
 
    贵州医科大学谭俊教授团队与大连医科大学附属第一医院李崧研究员合作,在《EMBO Molecular Medicine》杂志上发表了一项突破性研究,发现了一种全新的小分子USP11抑制剂IsoLiPro(尼布林),用于治疗阿尔茨海默病(AD)。研究发现,USP11的高表达会促进tau蛋白的去泛素化和稳定性,阻碍其正常清除,加速病理性聚集,导致AD小鼠认知功能障碍。谭俊团队通过筛选优化得到IsoLiPro,它能够显著降低USP11蛋白水平,增加tau蛋白泛素化,促进其降解,改善AD病理和认知损害。在3xTg-AD和5xFAD转基因AD动物模型中,尼布林显著缓解了大脑中的病理变化,并改善了认知功能障碍。此外,尼布林在长期给药过程中显示出低毒性和良好的药代学特征,为其临床研究提供了基础。这一发现为AD治疗提供了新的靶点和策略。


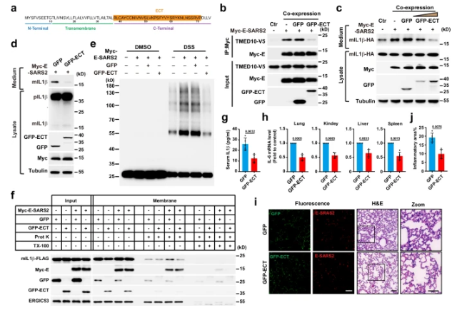
靶点:TMED10
应用:冠状病毒研究
来源:Liu, Lei, et al. "Coronavirus envelope protein activates TMED10-mediated unconventional secretion of inflammatory factors." Nature Communications 15.1 (2024): 8708.
 
新闻图片7 
(图源:TMED10和冠状病毒的包膜蛋白(E蛋白)-的相互作用是E诱导炎症所必需的 [7])
 
 
    清华大学药学院张敏实验室在《Nature Communications》上发表的研究揭示了重症冠状病毒导致宿主过度炎症反应的分子机制。研究团队发现,重症冠状病毒的包膜蛋白(E蛋白)是导致炎症风暴的关键致病因子,它通过与TMED10蛋白强烈互作激活非经典分泌途径(THU),加剧炎症因子的释放。这一发现不仅强调了非经典分泌在高致病性病毒感染中的关键作用,还提出了E-TMED10相互作用作为潜在的治疗靶点。此外,研究还发现孕酮类似物能有效抑制炎症因子的分泌,为开发抗炎药物提供了新思路,有助于降低重症冠状病毒的致死率。这项研究不仅增进了我们对冠状病毒致病机制的理解,也为未来疫情的防控提供了重要的科学依据。


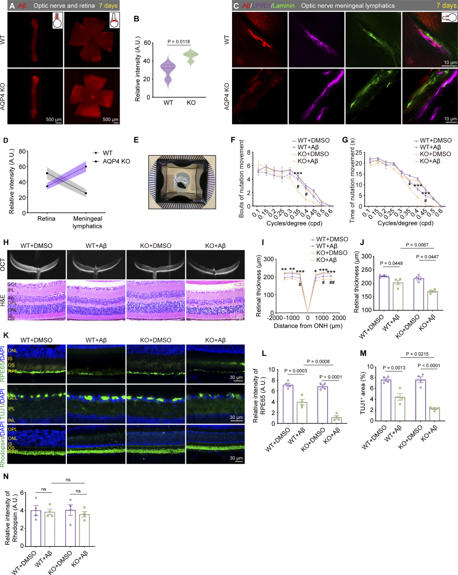
靶点:AQP4
应用:眼科和神经退行性疾病的治疗研究
来源:Cao, Qiuchen, et al. "Transport of β-amyloid from brain to eye causes retinal degeneration in Alzheimer’s disease." Journal of Experimental Medicine 221.11 (2024).
 
 
新闻图片8 
(图源:AQP4 影响脑到眼的传输速率并加剧脑源性 Aβ 诱导的视网膜损伤 [8])
 
    南京医科大学刘庆淮和肖明团队在《Journal of Experimental Medicine》上发表的研究揭示了阿尔茨海默病(AD)中Aβ蛋白从大脑到眼睛的转运导致视网膜退行性变化。研究发现,AD患者和AD模型小鼠的眼部组织中Aβ沉积增多,主要集中在视网膜和视神经的血管周围间隙,并在眶周淋巴管中沉积。研究提出了三种脑眼转运Aβ的途径:视神经鞘膜-淋巴途径、轴突间隙途径和动脉周围间隙途径。此外,研究还发现水通道蛋白4(AQP4)可能介导了Aβ从脑到眼的转运,AQP4基因敲除小鼠的Aβ从脑到眼的转运速率减缓,表明眼类淋巴系统-视神经鞘膜淋巴管途径可能在清除视网膜Aβ中发挥关键作用。这些发现不仅为理解AD进程中眼部Aβ的来源和去向提供了新见解,也为眼科和神经退行性疾病的治疗提供了新的靶点。


参考文献
1. Wang, Yao, et al. "Therapeutic siRNA targeting PLIN2 ameliorates steatosis, inflammation, and fibrosis in steatotic liver disease models." Journal of Lipid Research 65.10 (2024): 100635.
2. Liu, Jianmin, et al. "Deubiquitylase USP52 Promotes Bladder Cancer Progression by Modulating Ferroptosis through Stabilizing SLC7A11/xCT." Advanced Science (2024): 2403995.
3. Xia, Qin, et al. "SMURF1 mediates damaged lysosomal homeostasis by ubiquitinating PPP3CB to promote the activation of TFEB." Autophagy just-accepted (2024).
4. Wu, Wei, et al. "VGLL3 modulates chemosensitivity through promoting DNA double-strand break repair." Science Advances 10.41 (2024): eadr2643.
5. Yuzhalin, Arseniy E., et al. "Astrocyte-induced Cdk5 expedites breast cancer brain metastasis by suppressing MHC-I expression to evade immune recognition." Nature Cell Biology (2024): 1-17.
6. Guo, Yi, et al. "Targeting USP11 regulation by a novel lithium-organic coordination compound improves neuropathologies and cognitive functions in Alzheimer transgenic mice." EMBO Molecular Medicine (2024): 1-26.
7. Liu, Lei, et al. "Coronavirus envelope protein activates TMED10-mediated unconventional secretion of inflammatory factors." Nature Communications 15.1 (2024): 8708.
8. Cao, Qiuchen, et al. "Transport of β-amyloid from brain to eye causes retinal degeneration in Alzheimer’s disease." Journal of Experimental Medicine 221.11 (2024).
 

上一篇

转铁蛋白受体TFR1(TFRC):铁稳态关键成员,贫血、神经退行性疾病、癌症新锐靶点!

下一篇

【直播】ELISA原理与操作要点

更多资讯

我的询价