武汉华美生物工程有限公司CUSABIO®品牌商

15

手机商铺

qrcode
商家活跃:
产品热度:
  • NaN
  • 0
  • 0
  • 2
  • 2
文献支持
人NR4A1重组蛋白(Early response protein NAK1)(Nuclear hormone receptor NUR/77)(Nur77)(Orphan nuclear receptor HMR)(Orphan nuclear receptor TR3)(ST-59)(Testicular receptor 3)Human Nuclear receptor subfamily 4 group A member 1(NR4A1)蛋白
¥1836
品牌商

武汉华美生物工程有限公司CUSABIO®

入驻年限:15

  • 联系人:

    小酷客服

  • 所在地区:

    湖北 武汉市

  • 业务范围:

    技术服务、试剂、抗体、ELISA 试剂盒

  • 经营模式:

    生产厂商

在线沟通

公司新闻/正文

前沿靶点速递:每周医学研究精选(十五)

479 人阅读发布时间:2024-10-18 10:21

前沿靶点速递:每周医学研究精选(十五)

 

靶点:TET2
应用:白血病研究
来源:Zou, Zhongyu, et al. "RNA m5C oxidation by TET2 regulates chromatin state and leukaemogenesis." Nature (2024): 1-9.
 
新闻图片1
 
(图源:TET2可通过m5C–H2AK119ub轴调节白血病进展 [1])
 
    何川教授和徐明江教授的团队在《Nature》上发表的研究揭示了TET2在调控染色质状态和白血病发生中的新作用机制。TET2通过氧化染色质相关RNA(caRNA)上的5-甲基胞嘧啶(m5C)来调控染色质的开放状态。具体来说,caRNA上的m5C能被MBD6蛋白识别,MBD6促进组蛋白H2A的H2AK119ub去泛素化,导致染色质开放。TET2的氧化作用能够抑制MBD6介导的去泛素化过程。在TET2缺失的情况下,H2AK119ub水平下降,染色质变得更加开放,从而增加了干细胞的转录活性。这项研究还发现,TET2突变的白血病细胞依赖于这种基因激活途径,而MBD6的缺失或抑制能够选择性地阻断这些细胞的增殖,并逆转TET2缺失引起的造血干细胞分化缺陷。这一发现为针对TET2突变的白血病治疗提供了新的分子靶点和治疗策略。
 

靶点:TRPS1
应用:结肠癌研究
来源:Cai, Jianqiang, et al. "Single-cell exome sequencing reveals polyclonal seeding and TRPS1 mutations in colon cancer metastasis." Signal Transduction and Targeted Therapy 9.1 (2024): 247.
 
新闻图片2
(图源:TRPS1 R544Q突变促进结直肠癌体外和体内转移 [2])
 
    中国医学科学院肿瘤医院赵宏课题组在《Signal Transduction and Targeted Therapy》杂志上发表的研究揭示了结肠癌肝转移的新机制。该研究利用单细胞全外显子测序技术,分析了晚期结肠癌患者的原发肿瘤、肝转移和淋巴结转移的单个细胞,发现肝转移和淋巴结转移均源自原发肿瘤的同一区域,且肝转移表现出显著的基因异质性。研究中特别指出,TRPS1基因的R544Q突变在肝转移中起到关键作用,通过上调ZEB1基因的表达,激活上皮-间质转化过程,增强癌细胞的侵袭和迁移能力。体外实验和动物实验均证实了TRPS1 R544Q突变细胞具有更强的侵袭性和迁移能力,且能形成更广泛的转移灶,缩短生存期。此外,TRPS1基因突变与结肠癌患者的晚期病理分期密切相关,可能成为预测结肠癌患者预后和治疗效果的重要生物标志物。这一发现为结肠癌肝转移的精准治疗提供了新的潜在靶点,推动了个性化治疗策略的发展。


靶点:SUV39H1
应用:神经母细胞瘤研究
来源:Li, Mengzhen, et al. "SUV39H1 epigenetically modulates the MCPIP1-AURKA signaling axis to enhance neuroblastoma tumorigenesis." Oncogene (2024): 1-15.
 
新闻图片3
 
(图源:SUV39H1促进神经母细胞瘤肿瘤发展 [3])
 
    中山大学肿瘤防治中心张翼鷟课题组在《Oncogene》上发表的研究揭示了SUV39H1及其抑制剂chaetocin在神经母细胞瘤中的重要作用和机制。神经母细胞瘤是儿童中常见的恶性实体肿瘤,目前对高危患者仍缺乏有效的治疗手段。该研究发现SUV39H1在神经母细胞瘤中高表达,并与患者的不良预后密切相关。通过高通量筛选,研究团队发现chaetocin这一SUV39H1的抑制剂能显著抑制神经母细胞瘤细胞的增殖、迁移,并诱导细胞凋亡。进一步的体内外实验表明,chaetocin通过阻滞细胞周期于G2期发挥抗肿瘤作用。研究还揭示了SUV39H1通过H3K9me3依赖的表观遗传修饰沉默MCPIP1基因,导致AURKA基因累积,促进肿瘤的恶性进展。这些发现为神经母细胞瘤的治疗提供了新的分子靶点,即通过靶向SUV39H1及其调控的信号轴来开发新的治疗策略。
 

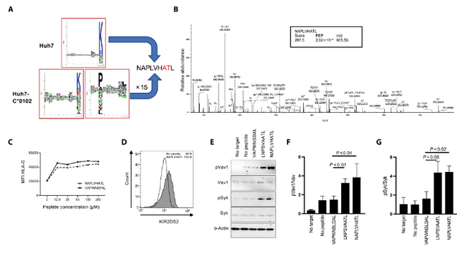
靶点:XPO1
应用:肿瘤研究
来源:Blunt, Matthew D., et al. "The nuclear export protein XPO1 provides a peptide ligand for natural killer cells." Science Advances 10.34 (2024): eado6566.
 
新闻图片4
 
(图源:XPO1衍生的肽是KIR2DS2的配体 [4])
 
    南安普敦大学等机构的科学家们在《Science Advances》上发表的研究揭示了自然杀伤细胞(NK细胞)攻击癌症背后的新型分子机制。研究发现,NK细胞能够识别并攻击促进癌症生长的XPO1蛋白,这一过程是通过一种由XPO1蛋白衍生的特殊肽链介导的,该肽链能够吸引NK细胞,从而引发对癌细胞的免疫反应。XPO1蛋白在许多癌症中过度活跃,导致癌细胞不受控制地增殖。因此,通过激活NK细胞靶向XPO1蛋白,可以作为一种新的治疗癌症的策略。这项研究还发现,具有活跃NK细胞和高水平XPO1的癌症患者通常具有更高的生存率。这些发现可能改变免疫治疗的进程,并为开发针对实体瘤的个性化NK细胞疗法提供了新的机会。研究人员目前正在开发利用NK细胞来对抗癌症的疫苗,未来NK细胞疗法有望用于治疗包括肝癌、头颈癌、子宫内膜癌、膀胱癌和乳腺癌在内的多种癌症。
 

靶点:ZNFX1
应用:病毒感知和炎症反应相关研究
来源:Huang, Jing, et al. "The human disease-associated gene ZNFX1 controls inflammation through inhibition of the NLRP3 inflammasome." The EMBO Journal (2024): 1-25.
 
新闻图片5
 
(图源:ZNFX1在体外抑制NLRP3炎性小体的激活中起特异性作用 [5])
 
    中山大学徐安龙教授和万刚教授团队在《EMBO Journal》发表的研究揭示了ZNFX1在调控病毒感知和炎症反应中的重要作用。研究团队发现,在细胞未激活状态下,ZNFX1能够抑制NLRP3炎性小体的激活,从而避免引发过度的炎症反应。当NLRP3炎性小体的激活发生时,ZNFX1会被caspase-1切割,形成正反馈循环,促进NLRP3的聚集,并加强下游炎症反应。此外,该研究还发现,野生型ZNFX1能够修复ZNFX1缺陷细胞中NLRP3炎性小体的过度激活,而携带有致病性突变的ZNFX1则无法实现这一修复功能。这项研究结果为开发针对ZNFX1突变导致的遗传性疾病的治疗策略提供了新的理论依据,指出通过抑制NLRP3炎症小体的激活可能是治疗这类疾病的有效途径。


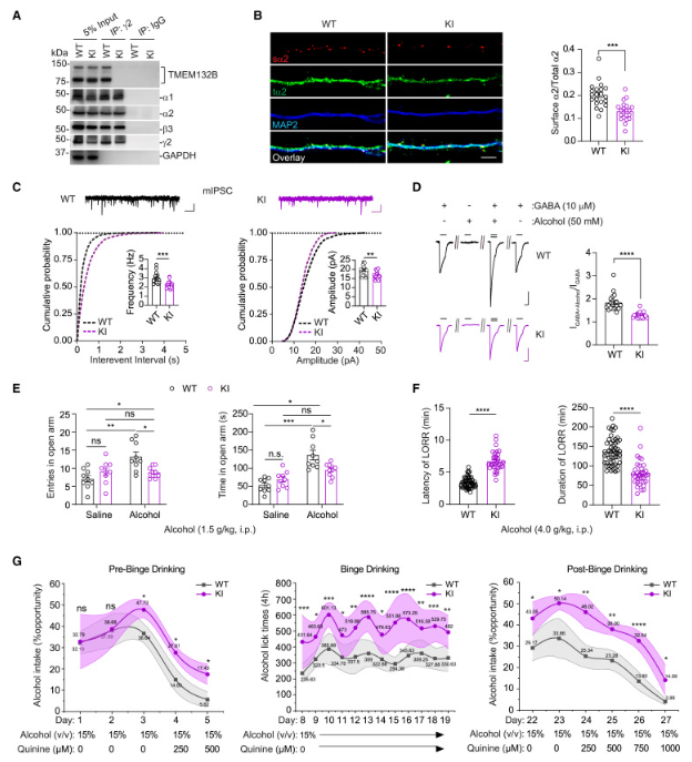
靶点:TMEM132B
应用:酒精成瘾相关研究
来源:Wang, Guohao, et al. "The TMEM132B-GABAA receptor complex controls alcohol actions in the brain." Cell (2024).

新闻图片6
 
(图源:TMEM132B-GABAAR相互作用与酒精行为相关 [6])
 
    美国国立卫生研究院国家神经疾病与中风研究所陆伟课题组在《Cell》杂志上发表了题为“TMEM132B-GABAA受体复合物调控酒精在大脑中的作用”的研究论文,揭示了TMEM132B蛋白与GABAA受体的结合及其在调节酒精行为效应中的关键作用。研究发现,TMEM132B能增强酒精对GABAA受体的正向变构效应,从而调节与酒精相关的行为。在长期酗酒患者的大脑海马中,TMEM132B的表达明显降低,敲除TMEM132B的小鼠表现出更强的饮酒行为和降低的酒精镇定与催眠效应。这些发现为理解酒精如何影响大脑提供了新的分子机制,并为治疗酒精使用障碍和新药研发提供了潜在的理论基础。该研究进一步丰富了我们对GABAA受体功能的理解,并可能对开发针对酒精成瘾的治疗方法产生重要影响。


靶点:HDAC3
应用:肠道相关疾病研究
来源:Zhang, Jianglin, et al. "HDAC3 integrates TGF-β and microbial cues to program tuft cell biogenesis and diurnal rhythms in mucosal immune surveillance." Science Immunology 9.99 (2024): eadk7387.
 
 
新闻图片7
 
(图源:DOI: 10.1126/sciimmunol.adk7387 [7])
 
    卡耐基梅隆大学匡正团队在《Science Immunology》杂志上发表的研究揭示了肠道簇细胞昼夜节律性分化的新机制。研究团队发现,肠道簇细胞的丰度表现出昼夜节律,这一节律受到环境因子如肠道菌群和饮食的调控。具体来说,HDAC3通过TGF-β—SAMDs信号通路调控簇细胞的分化,从而调节簇细胞丰度的昼夜节律。这一过程对宿主的肠道免疫监视具有重要意义,如影响对诺如病毒CR6毒株的易感性。此外,研究还发现,肠上皮细胞特异性敲除HDAC3的小鼠在昼夜易感性上无差异,且其2型免疫反应受损,降低了宿主的寄生虫清除能力。该研究结果不仅增进了我们对肠道免疫节律性调控机制的理解,而且为治疗肠道相关疾病提供了新的治疗策略,包括选择合适的治疗时间和饮食方式。


靶点:ZNF750、KDM1A
应用:皮肤炎症性疾病研究
来源:Liu, Ye, et al. "The transcription regulators ZNF750 and LSD1/KDM1A dampen inflammation on the skin’s surface by silencing pattern recognition receptors." Immunity (2024).
 
新闻图片8
 
(图源:ZNF750和KDM1A抑制皮肤炎症的作用机制 [8])
 
    加州大学圣地亚哥分校的George Sen团队在《Immunity》杂志上发表了一篇研究论文,揭示了转录因子ZNF750与组蛋白去甲基化酶LSD1/KDM1A协同工作,通过沉默模式识别受体PRRs来抑制皮肤表面炎症的分子机制。研究中,科学家们首先观察到未分化的角质形成细胞在免疫刺激下能引发强烈的炎症反应,而分化的角质细胞则因PRRs表达降低而免疫反应减弱。进一步研究发现,ZNF750在分化的角质细胞中表达,能够直接调控免疫炎症反应过程。实验表明,ZNF750的缺失会导致持续和过度的炎症反应,呈现类似于银屑病的皮肤特征。此外,ZNF750通过招募KDM1A来沉默编码PRRs的基因,从而抑制皮肤炎症。这一发现不仅增进了我们对皮肤免疫耐受机制的理解,也为治疗皮肤炎症性疾病提供了新的潜在靶点。


参考文献
1. Zou, Zhongyu, et al. "RNA m5C oxidation by TET2 regulates chromatin state and leukaemogenesis." Nature (2024): 1-9.
2. Cai, Jianqiang, et al. "Single-cell exome sequencing reveals polyclonal seeding and TRPS1 mutations in colon cancer metastasis." Signal Transduction and Targeted Therapy 9.1 (2024): 247.
3. Li, Mengzhen, et al. "SUV39H1 epigenetically modulates the MCPIP1-AURKA signaling axis to enhance neuroblastoma tumorigenesis." Oncogene (2024): 1-15.
4. Blunt, Matthew D., et al. "The nuclear export protein XPO1 provides a peptide ligand for natural killer cells." Science Advances 10.34 (2024): eado6566.
5. Huang, Jing, et al. "The human disease-associated gene ZNFX1 controls inflammation through inhibition of the NLRP3 inflammasome." The EMBO Journal (2024): 1-25.
6. Wang, Guohao, et al. "The TMEM132B-GABAA receptor complex controls alcohol actions in the brain." Cell (2024).
7. Zhang, Jianglin, et al. "HDAC3 integrates TGF-β and microbial cues to program tuft cell biogenesis and diurnal rhythms in mucosal immune surveillance." Science Immunology 9.99 (2024): eadk7387.
8. Liu, Ye, et al. "The transcription regulators ZNF750 and LSD1/KDM1A dampen inflammation on the skin’s surface by silencing pattern recognition receptors." Immunity (2024).

上一篇

AI人工智能在药物研发中的应用

下一篇

CUSABIO季度文献盘点:三季度新增720篇产品引用文献,总文献数量已达 23,600篇!

更多资讯

我的询价