前沿靶点速递:每周医学研究精选(十四)
靶点:RTN4
应用:骨肉瘤研究
来源:Zhao, Mei-Mei, et al. "ER membrane remodeling by targeting RTN4 induces pyroptosis to facilitate antitumor immune." Protein & Cell (2024).
北京大学药学院曾克武研究员与北京大学人民医院汤小东教授团队在《Protein & Cell》杂志上发表研究,揭示了山竹素(α-MG)通过靶向内质网相关蛋白Reticulon 4(RTN4)促进内质网重塑,诱导骨肉瘤细胞焦亡的分子机制。焦亡是一种促炎性程序化细胞死亡方式,能够改变肿瘤免疫微环境,激发抗肿瘤免疫反应,对癌症治疗具有潜力。研究发现,山竹素在骨肉瘤细胞中诱导焦亡,通过HuProt人类蛋白质组微阵列分析,鉴定出RTN4为α-MG诱导细胞焦亡的靶点蛋白。α-MG通过招募E3泛素连接酶UBR5,介导RTN4的K48泛素化降解,促进内质网形态由管状向片状转变,进而触发骨肉瘤细胞焦亡。此外,α-MG诱导的RTN4表达下调能显著抑制体内骨肉瘤的生长,并且与免疫药物PD-1抗体联用时表现出协同增效的抗肿瘤效果。临床骨肉瘤样本分析显示,RTN4的表达水平与肿瘤转移和患者死亡风险正相关,表明RTN4可作为骨肉瘤发生发展的潜在生物标志物。这项研究为开发新的骨肉瘤治疗策略提供了重要的分子机制和潜在靶点。
靶点:FOXA1
应用:前列腺癌研究
来源:Zhang, Ting, et al. "Dynamic phosphorylation of FOXA1 by Aurora B guides post-mitotic gene reactivation." Cell Reports 43.9 (2024).
中国科学技术大学刘行教授、姚雪彪教授和王志凯研究员的合作团队在《Cell Reports》上发表了一项研究,揭示了细胞更新过程中转录调控的新机制。研究团队发现,先锋转录因子FOXA1在细胞有丝分裂期的DNA结合模式转变受到磷酸化调控,特别是其第221位丝氨酸(S221)的磷酸化,这一过程受有丝分裂激酶Aurora B的调控。FOXA1作为书签标识因子,在有丝分裂期虽然失去了大量DNA序列依赖的特异性结合,但能够以非特异性结合模式驻留在染色体上,确保有丝分裂完成后相关基因的转录迅速重启。研究还发现,FOXA1的S221位点磷酸化能够精准调控其DNA依赖性相分离能力,并通过超高分辨率显微成像分析揭示了FOXA1蛋白磷酸化、DNA特异性结合、生物大分子凝聚体形成的协同机制。此外,FOXA1转录活性异常与肿瘤发生发展相关,该研究为FOXA1突变体介导的前列腺癌演进的有效干预提供了潜在的靶向策略。这项研究为理解细胞更新过程中的转录调控机制提供了新的视角,并可能对癌症治疗产生重要影响。
靶点:USP10、B7-H4
应用:三阴性乳腺癌研究
来源:Luo, Jia-Hui, et al. "PDIA3 defines a novel subset of adipose macrophages to exacerbate the development of obesity and metabolic disorders." Cell Metabolism (2024).
在《Advanced Science》杂志上发表的一项研究中,美国埃默里医学院的万勇教授团队发现在三阴性乳腺癌(TNBC)中,去泛素化酶USP10通过稳定B7-H4蛋白促进其免疫抑制功能,抑制USP10可促进B7-H4降解,降低其表达,增加肿瘤免疫原性,并增强抗体药物偶联物(ADCs)的肿瘤杀伤作用。研究人员分析了免疫相关蛋白在乳腺癌中的表达,发现B7-H4和TROP2的表达水平正相关,推测高B7-H4表达可能削弱ADCs疗效。实验结果表明,抑制USP10或B7-H4均能增强SG对癌细胞的杀伤作用,证实靶向USP10/B7-H4通路可以提高ADCs疗效。在小鼠模型中,抑制或敲低USP10能有效提升肿瘤的免疫浸润,增强SG疗法的肿瘤抑制效果。该研究为通过调节肿瘤免疫反应来改善TNBC治疗效果提供了新的策略。
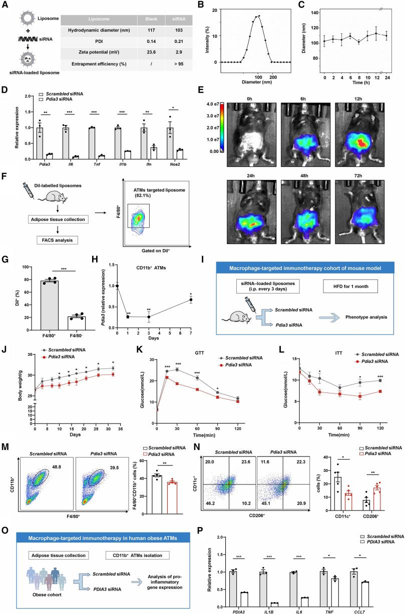
靶点:PDIA3
应用:肥胖研究
来源:Luo, Jia-Hui, et al. "PDIA3 defines a novel subset of adipose macrophages to exacerbate the development of obesity and metabolic disorders." Cell Metabolism (2024).

(图源:载有Pdia3 siRNA的脂质体改善了高脂饮食小鼠的血糖控制和胰岛素抵抗 [4])
华中科技大学同济医学院附属同济医院的王从义教授团队在《Cell Metabolism》上发表的研究揭示了PDIA3蛋白在脂肪巨噬细胞功能调控及其在肥胖发生发展中的作用。通过对正常和肥胖患者脂肪组织样本进行单细胞测序,研究者发现肥胖个体中存在一群独特的ATMs亚群,即ATF4hi PDIA3hi ACSL4hi CCL2hi炎症和代谢激活的巨噬细胞(iMAMs)。PDIA3属于蛋白质二硫异构酶家族,具有异构酶和氧化还原活性,参与未折叠蛋白反应,但其在肥胖中的作用尚未明确。研究发现,PDIA3作为效应分子调节iMAMs的功能,加剧高脂饮食诱导的肥胖。具体机制上,ATF4作为主转录因子促进PDIA3的表达,PDIA3调节RhoA活性,并通过Hippo-YAP信号通路促进巨噬细胞的活化。研究还发现,PDIA3可作为反映肥胖代谢性炎症程度的可靠标志物,靶向抑制PDIA3有望成为治疗肥胖等代谢性疾病的新靶点。该研究为理解肥胖及相关代谢紊乱的发病机制提供了新的视角,并为开发新的治疗策略提供了潜在靶点。
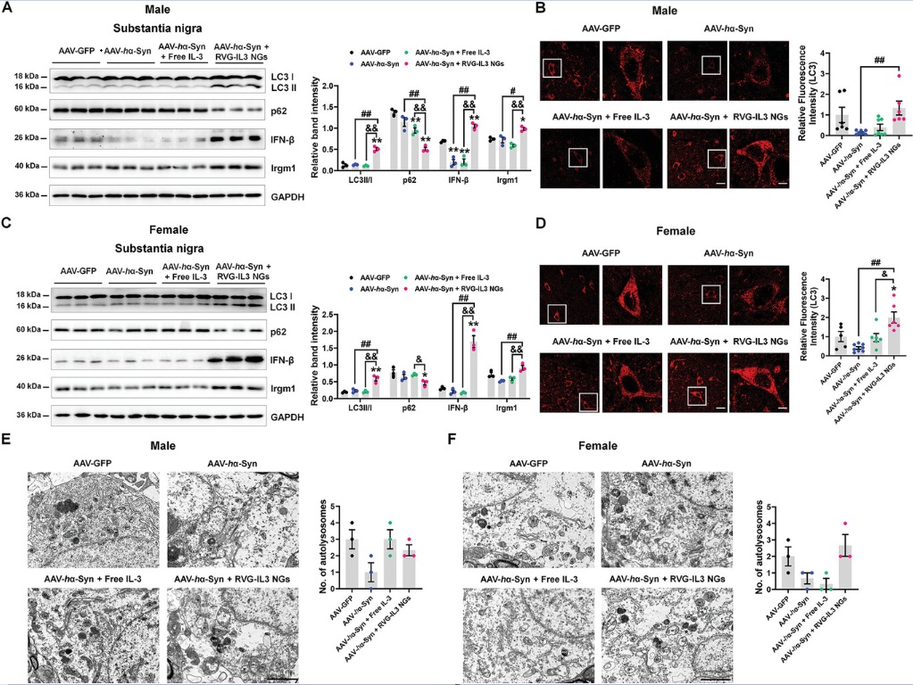
靶点:IL-3
应用:帕金森病研究
来源:Zhang, Wenlong, et al. "Nanotherapeutic Approaches of Interleukin‐3 to Clear the α‐Synuclein Pathology in Mouse Models of Parkinson's Disease." Advanced Science (2024).
广州医科大学的张云龙教授和中科院深圳先进研究院的梁锐晶教授合作,在《Advanced Science》上发表了关于帕金森病(PD)治疗的新研究。研究发现,星形胶质细胞释放的细胞因子白细胞介素-3(IL-3)在A53T转基因PD小鼠和AAV-α-Syn过表达的PD小鼠模型中表达上调,并与α-突触核蛋白(α-Syn)病理学变化呈正相关。通过颅内埋管给予IL-3,可以改善PD模型小鼠的病理性α-Syn聚集和运动功能障碍。IL-3的作用机制包括促进小胶质细胞吞噬病理性α-Syn和上调IFN-β/Irgm1通路,诱导多巴胺能神经元的自噬水平,从而促进病理性α-Syn的清除。由于IL-3不易透过血脑屏障,研究团队利用跨血脑屏障多肽RVG29和纳米胶PEG-Linker修饰IL-3,制备了能有效透过血脑屏障的RVG-IL3 NGs。通过尾静脉注射RVG-IL3 NGs,可以改善PD模型小鼠的病理性α-Syn聚集和运动行为障碍。该研究为基于细胞因子的PD治疗方案提供了新的思路和实验依据。
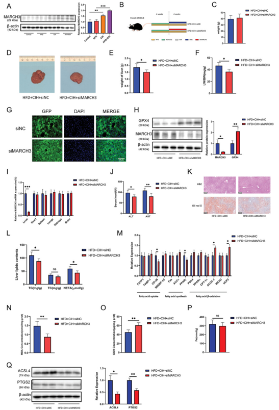
靶点:IL6、MARCH3
应用:阻塞性睡眠呼吸暂停(OSA)导致的非酒精性脂肪肝(NAFLD)研究
来源:Cai, Weisong, et al. "IL6 Derived from Macrophages under Intermittent Hypoxia Exacerbates NAFLD by Promoting Ferroptosis via MARCH3‐Led Ubiquitylation of GPX4." Advanced Science (2024): 2402241.
武汉大学中南医院的陈雄和袁玉峰团队在《Advanced Science》上发表的研究揭示了阻塞性睡眠呼吸暂停(OSA)导致非酒精性脂肪肝(NAFLD)的分子机制。OSA是一种常见的睡眠障碍,与多种代谢疾病相关,包括糖尿病、心脑血管疾病和NAFLD。该研究发现,在OSA患者中,肝组织出现铁过载和铁死亡标志物表达显著上调,表明铁死亡在OSA相关NAFLD的发展中起着重要作用。研究人员构建了间歇性缺氧(IH)的细胞和动物模型,发现IH可以促进巨噬细胞向肝组织浸润,并通过分泌IL6促进肝细胞铁死亡。进一步研究发现,IL6诱导了GPX4的泛素化降解,而MARCH3是这一过程中的E3连接酶。在动物模型中,敲低MARCH3可以显著缓解CIH所加重的肝组织铁死亡及损伤。这些发现为预防和干预OSA相关NAFLD提供了新的靶点和思路。
靶点:CSF-1R
应用:胶质母细胞瘤研究
来源:Watson, Spencer S., et al. "Fibrotic response to anti-CSF-1R therapy potentiates glioblastoma recurrence." Cancer Cell 42.9 (2024): 1507-1527.
瑞士University of Lausanne的Johanna A. Joyce研究组在《Cancer Cell》上发表的研究揭示了抗CSF-1R治疗中胶质母细胞瘤复发的分子机制。胶质母细胞瘤是成人最常见的原发性脑肿瘤,治疗后复发率高,因此研究治疗耐药机制对于开发有效疗法至关重要。研究团队发现,抗CSF-1R治疗虽然可以提高总生存率,但50%的小鼠肿瘤最终复发,且复发与纤维化疤痕有关。通过多组学分析,研究人员确定了与免疫治疗相关的纤维化反应信号通路,并发现在临床前试验中抑制这种反应可以提高生存率。研究表明,纤维化区域提供了促进肿瘤生存的生理小环境,包裹存活的胶质瘤细胞,促进其休眠,并抑制免疫监视功能。此外,纤维化治疗反应由血管周围来源的成纤维细胞样细胞通过TGF-b信号和神经炎症激活介导。这些发现为胶质母细胞瘤的治疗提供了新的策略,即在抗CSF-1R治疗中联合抑制纤维化反应,以期提高治疗效果,减少复发。
靶点:ASB3
应用:抗病毒研究
来源:Cheng, Mingyang, et al. "The E3 ligase ASB3 downregulates antiviral innate immunity by targeting MAVS for ubiquitin-proteasomal degradation." Cell Death & Differentiation (2024): 1-15.
吉林农业大学动物科学技术学院、动物医学院兽医学学科的曹欣教授团队在《Cell Death & Differentiation》上发表了一项研究,揭示了E3泛素连接酶ASB3在抗病毒先天免疫应答中的新功能。研究发现,在A型流感病毒(IAV)感染过程中,ASB3通过催化MAVS第297位赖氨酸残基K48型多聚泛素化,并介导其进行泛素-蛋白酶体途径降解,从而抑制RLRs介导的IFN-I抗病毒免疫应答。这一发现为理解A型流感病毒如何通过泛素化修饰和天然免疫信号通路逃避策略提供了新的见解,并为A型流感病毒重组疫苗和抗病毒药物的开发提供了新的理论基础。该研究首次揭示了ASB3作为一个控制抗病毒先天免疫应答的关键负调控因子,对于深入理解宿主与病原体相互作用的分子机制具有重要意义。
参考文献
1. Zhao, Mei-Mei, et al. "ER membrane remodeling by targeting RTN4 induces pyroptosis to facilitate antitumor immune." Protein & Cell (2024).
2. Zhang, Ting, et al. "Dynamic phosphorylation of FOXA1 by Aurora B guides post-mitotic gene reactivation." Cell Reports 43.9 (2024).
3. Luo, Jia-Hui, et al. "PDIA3 defines a novel subset of adipose macrophages to exacerbate the development of obesity and metabolic disorders." Cell Metabolism (2024).
4. Luo, Jia-Hui, et al. "PDIA3 defines a novel subset of adipose macrophages to exacerbate the development of obesity and metabolic disorders." Cell Metabolism (2024).
5. Zhang, Wenlong, et al. "Nanotherapeutic Approaches of Interleukin‐3 to Clear the α‐Synuclein Pathology in Mouse Models of Parkinson's Disease." Advanced Science: 2405364.
6. Cai, Weisong, et al. "IL6 Derived from Macrophages under Intermittent Hypoxia Exacerbates NAFLD by Promoting Ferroptosis via MARCH3‐Led Ubiquitylation of GPX4." Advanced Science (2024): 2402241.
7. Watson, Spencer S., et al. "Fibrotic response to anti-CSF-1R therapy potentiates glioblastoma recurrence." Cancer Cell 42.9 (2024): 1507-1527.
8. Cheng, Mingyang, et al. "The E3 ligase ASB3 downregulates antiviral innate immunity by targeting MAVS for ubiquitin-proteasomal degradation." Cell Death & Differentiation (2024): 1-15.
应用:骨肉瘤研究
来源:Zhao, Mei-Mei, et al. "ER membrane remodeling by targeting RTN4 induces pyroptosis to facilitate antitumor immune." Protein & Cell (2024).

(图源:靶向RTN4诱导骨肉瘤细胞焦亡 [1])
北京大学药学院曾克武研究员与北京大学人民医院汤小东教授团队在《Protein & Cell》杂志上发表研究,揭示了山竹素(α-MG)通过靶向内质网相关蛋白Reticulon 4(RTN4)促进内质网重塑,诱导骨肉瘤细胞焦亡的分子机制。焦亡是一种促炎性程序化细胞死亡方式,能够改变肿瘤免疫微环境,激发抗肿瘤免疫反应,对癌症治疗具有潜力。研究发现,山竹素在骨肉瘤细胞中诱导焦亡,通过HuProt人类蛋白质组微阵列分析,鉴定出RTN4为α-MG诱导细胞焦亡的靶点蛋白。α-MG通过招募E3泛素连接酶UBR5,介导RTN4的K48泛素化降解,促进内质网形态由管状向片状转变,进而触发骨肉瘤细胞焦亡。此外,α-MG诱导的RTN4表达下调能显著抑制体内骨肉瘤的生长,并且与免疫药物PD-1抗体联用时表现出协同增效的抗肿瘤效果。临床骨肉瘤样本分析显示,RTN4的表达水平与肿瘤转移和患者死亡风险正相关,表明RTN4可作为骨肉瘤发生发展的潜在生物标志物。这项研究为开发新的骨肉瘤治疗策略提供了重要的分子机制和潜在靶点。
靶点:FOXA1
应用:前列腺癌研究
来源:Zhang, Ting, et al. "Dynamic phosphorylation of FOXA1 by Aurora B guides post-mitotic gene reactivation." Cell Reports 43.9 (2024).

(图源:FOXA1突变体介导的前列腺癌演进 [2])
中国科学技术大学刘行教授、姚雪彪教授和王志凯研究员的合作团队在《Cell Reports》上发表了一项研究,揭示了细胞更新过程中转录调控的新机制。研究团队发现,先锋转录因子FOXA1在细胞有丝分裂期的DNA结合模式转变受到磷酸化调控,特别是其第221位丝氨酸(S221)的磷酸化,这一过程受有丝分裂激酶Aurora B的调控。FOXA1作为书签标识因子,在有丝分裂期虽然失去了大量DNA序列依赖的特异性结合,但能够以非特异性结合模式驻留在染色体上,确保有丝分裂完成后相关基因的转录迅速重启。研究还发现,FOXA1的S221位点磷酸化能够精准调控其DNA依赖性相分离能力,并通过超高分辨率显微成像分析揭示了FOXA1蛋白磷酸化、DNA特异性结合、生物大分子凝聚体形成的协同机制。此外,FOXA1转录活性异常与肿瘤发生发展相关,该研究为FOXA1突变体介导的前列腺癌演进的有效干预提供了潜在的靶向策略。这项研究为理解细胞更新过程中的转录调控机制提供了新的视角,并可能对癌症治疗产生重要影响。
靶点:USP10、B7-H4
应用:三阴性乳腺癌研究
来源:Luo, Jia-Hui, et al. "PDIA3 defines a novel subset of adipose macrophages to exacerbate the development of obesity and metabolic disorders." Cell Metabolism (2024).

(图源:USP10作为关键的去泛素化酶,稳定B7-H4蛋白并促进其免疫抑制功能 [3])
在《Advanced Science》杂志上发表的一项研究中,美国埃默里医学院的万勇教授团队发现在三阴性乳腺癌(TNBC)中,去泛素化酶USP10通过稳定B7-H4蛋白促进其免疫抑制功能,抑制USP10可促进B7-H4降解,降低其表达,增加肿瘤免疫原性,并增强抗体药物偶联物(ADCs)的肿瘤杀伤作用。研究人员分析了免疫相关蛋白在乳腺癌中的表达,发现B7-H4和TROP2的表达水平正相关,推测高B7-H4表达可能削弱ADCs疗效。实验结果表明,抑制USP10或B7-H4均能增强SG对癌细胞的杀伤作用,证实靶向USP10/B7-H4通路可以提高ADCs疗效。在小鼠模型中,抑制或敲低USP10能有效提升肿瘤的免疫浸润,增强SG疗法的肿瘤抑制效果。该研究为通过调节肿瘤免疫反应来改善TNBC治疗效果提供了新的策略。
靶点:PDIA3
应用:肥胖研究
来源:Luo, Jia-Hui, et al. "PDIA3 defines a novel subset of adipose macrophages to exacerbate the development of obesity and metabolic disorders." Cell Metabolism (2024).

(图源:载有Pdia3 siRNA的脂质体改善了高脂饮食小鼠的血糖控制和胰岛素抵抗 [4])
华中科技大学同济医学院附属同济医院的王从义教授团队在《Cell Metabolism》上发表的研究揭示了PDIA3蛋白在脂肪巨噬细胞功能调控及其在肥胖发生发展中的作用。通过对正常和肥胖患者脂肪组织样本进行单细胞测序,研究者发现肥胖个体中存在一群独特的ATMs亚群,即ATF4hi PDIA3hi ACSL4hi CCL2hi炎症和代谢激活的巨噬细胞(iMAMs)。PDIA3属于蛋白质二硫异构酶家族,具有异构酶和氧化还原活性,参与未折叠蛋白反应,但其在肥胖中的作用尚未明确。研究发现,PDIA3作为效应分子调节iMAMs的功能,加剧高脂饮食诱导的肥胖。具体机制上,ATF4作为主转录因子促进PDIA3的表达,PDIA3调节RhoA活性,并通过Hippo-YAP信号通路促进巨噬细胞的活化。研究还发现,PDIA3可作为反映肥胖代谢性炎症程度的可靠标志物,靶向抑制PDIA3有望成为治疗肥胖等代谢性疾病的新靶点。该研究为理解肥胖及相关代谢紊乱的发病机制提供了新的视角,并为开发新的治疗策略提供了潜在靶点。
靶点:IL-3
应用:帕金森病研究
来源:Zhang, Wenlong, et al. "Nanotherapeutic Approaches of Interleukin‐3 to Clear the α‐Synuclein Pathology in Mouse Models of Parkinson's Disease." Advanced Science (2024).

(图源:RVG-IL3 NGs增强AAV-h α-Syn小鼠的神经元自噬 [5])
广州医科大学的张云龙教授和中科院深圳先进研究院的梁锐晶教授合作,在《Advanced Science》上发表了关于帕金森病(PD)治疗的新研究。研究发现,星形胶质细胞释放的细胞因子白细胞介素-3(IL-3)在A53T转基因PD小鼠和AAV-α-Syn过表达的PD小鼠模型中表达上调,并与α-突触核蛋白(α-Syn)病理学变化呈正相关。通过颅内埋管给予IL-3,可以改善PD模型小鼠的病理性α-Syn聚集和运动功能障碍。IL-3的作用机制包括促进小胶质细胞吞噬病理性α-Syn和上调IFN-β/Irgm1通路,诱导多巴胺能神经元的自噬水平,从而促进病理性α-Syn的清除。由于IL-3不易透过血脑屏障,研究团队利用跨血脑屏障多肽RVG29和纳米胶PEG-Linker修饰IL-3,制备了能有效透过血脑屏障的RVG-IL3 NGs。通过尾静脉注射RVG-IL3 NGs,可以改善PD模型小鼠的病理性α-Syn聚集和运动行为障碍。该研究为基于细胞因子的PD治疗方案提供了新的思路和实验依据。
靶点:IL6、MARCH3
应用:阻塞性睡眠呼吸暂停(OSA)导致的非酒精性脂肪肝(NAFLD)研究
来源:Cai, Weisong, et al. "IL6 Derived from Macrophages under Intermittent Hypoxia Exacerbates NAFLD by Promoting Ferroptosis via MARCH3‐Led Ubiquitylation of GPX4." Advanced Science (2024): 2402241.

(图源:敲低MARCH3减轻了慢性间歇性缺氧(CIH)诱导的体内NAFLD的发展 [6])
武汉大学中南医院的陈雄和袁玉峰团队在《Advanced Science》上发表的研究揭示了阻塞性睡眠呼吸暂停(OSA)导致非酒精性脂肪肝(NAFLD)的分子机制。OSA是一种常见的睡眠障碍,与多种代谢疾病相关,包括糖尿病、心脑血管疾病和NAFLD。该研究发现,在OSA患者中,肝组织出现铁过载和铁死亡标志物表达显著上调,表明铁死亡在OSA相关NAFLD的发展中起着重要作用。研究人员构建了间歇性缺氧(IH)的细胞和动物模型,发现IH可以促进巨噬细胞向肝组织浸润,并通过分泌IL6促进肝细胞铁死亡。进一步研究发现,IL6诱导了GPX4的泛素化降解,而MARCH3是这一过程中的E3连接酶。在动物模型中,敲低MARCH3可以显著缓解CIH所加重的肝组织铁死亡及损伤。这些发现为预防和干预OSA相关NAFLD提供了新的靶点和思路。
靶点:CSF-1R
应用:胶质母细胞瘤研究
来源:Watson, Spencer S., et al. "Fibrotic response to anti-CSF-1R therapy potentiates glioblastoma recurrence." Cancer Cell 42.9 (2024): 1507-1527.
(图源:胶质母细胞瘤小鼠模型中,抗CSF-1R治疗中联合抑制纤维化反应可延长生存期 [7])
瑞士University of Lausanne的Johanna A. Joyce研究组在《Cancer Cell》上发表的研究揭示了抗CSF-1R治疗中胶质母细胞瘤复发的分子机制。胶质母细胞瘤是成人最常见的原发性脑肿瘤,治疗后复发率高,因此研究治疗耐药机制对于开发有效疗法至关重要。研究团队发现,抗CSF-1R治疗虽然可以提高总生存率,但50%的小鼠肿瘤最终复发,且复发与纤维化疤痕有关。通过多组学分析,研究人员确定了与免疫治疗相关的纤维化反应信号通路,并发现在临床前试验中抑制这种反应可以提高生存率。研究表明,纤维化区域提供了促进肿瘤生存的生理小环境,包裹存活的胶质瘤细胞,促进其休眠,并抑制免疫监视功能。此外,纤维化治疗反应由血管周围来源的成纤维细胞样细胞通过TGF-b信号和神经炎症激活介导。这些发现为胶质母细胞瘤的治疗提供了新的策略,即在抗CSF-1R治疗中联合抑制纤维化反应,以期提高治疗效果,减少复发。
靶点:ASB3
应用:抗病毒研究
来源:Cheng, Mingyang, et al. "The E3 ligase ASB3 downregulates antiviral innate immunity by targeting MAVS for ubiquitin-proteasomal degradation." Cell Death & Differentiation (2024): 1-15.

(图源:ASB3拮抗IFN-I应答机制图 [8])
吉林农业大学动物科学技术学院、动物医学院兽医学学科的曹欣教授团队在《Cell Death & Differentiation》上发表了一项研究,揭示了E3泛素连接酶ASB3在抗病毒先天免疫应答中的新功能。研究发现,在A型流感病毒(IAV)感染过程中,ASB3通过催化MAVS第297位赖氨酸残基K48型多聚泛素化,并介导其进行泛素-蛋白酶体途径降解,从而抑制RLRs介导的IFN-I抗病毒免疫应答。这一发现为理解A型流感病毒如何通过泛素化修饰和天然免疫信号通路逃避策略提供了新的见解,并为A型流感病毒重组疫苗和抗病毒药物的开发提供了新的理论基础。该研究首次揭示了ASB3作为一个控制抗病毒先天免疫应答的关键负调控因子,对于深入理解宿主与病原体相互作用的分子机制具有重要意义。
参考文献
1. Zhao, Mei-Mei, et al. "ER membrane remodeling by targeting RTN4 induces pyroptosis to facilitate antitumor immune." Protein & Cell (2024).
2. Zhang, Ting, et al. "Dynamic phosphorylation of FOXA1 by Aurora B guides post-mitotic gene reactivation." Cell Reports 43.9 (2024).
3. Luo, Jia-Hui, et al. "PDIA3 defines a novel subset of adipose macrophages to exacerbate the development of obesity and metabolic disorders." Cell Metabolism (2024).
4. Luo, Jia-Hui, et al. "PDIA3 defines a novel subset of adipose macrophages to exacerbate the development of obesity and metabolic disorders." Cell Metabolism (2024).
5. Zhang, Wenlong, et al. "Nanotherapeutic Approaches of Interleukin‐3 to Clear the α‐Synuclein Pathology in Mouse Models of Parkinson's Disease." Advanced Science: 2405364.
6. Cai, Weisong, et al. "IL6 Derived from Macrophages under Intermittent Hypoxia Exacerbates NAFLD by Promoting Ferroptosis via MARCH3‐Led Ubiquitylation of GPX4." Advanced Science (2024): 2402241.
7. Watson, Spencer S., et al. "Fibrotic response to anti-CSF-1R therapy potentiates glioblastoma recurrence." Cancer Cell 42.9 (2024): 1507-1527.
8. Cheng, Mingyang, et al. "The E3 ligase ASB3 downregulates antiviral innate immunity by targeting MAVS for ubiquitin-proteasomal degradation." Cell Death & Differentiation (2024): 1-15.



