前沿靶点速递:每周医学研究精选(十三)
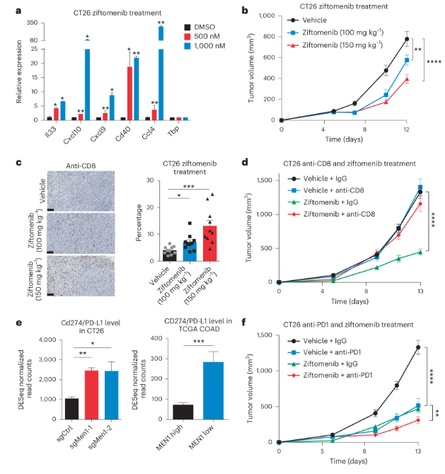
靶点:MEN1
应用:肿瘤研究
来源:In vivo CRISPR screens identify a dual function of MEN1 in regulating tumor–microenvironment interactions. Nature Genetics (2024).
加拿大多伦多大学何厚胜团队与Ming Tsao团队合作,在《Nature Genetics》上发表了一项突破性研究,揭示了表观遗传调控因子MEN1在肿瘤微环境中的双重功能。通过体外和体内CRISPR-Cas9筛选,研究团队发现MEN1在调节肿瘤与肿瘤微环境相互作用中发挥着重要作用。体外实验中,MEN1的缺失并不影响细胞增殖,但在体内实验中,其缺失却导致了肿瘤生长的显著促进或抑制,这表明MEN1的功能在体内具有特殊性。进一步的RNA-seq测序分析显示,MEN1缺失后,细胞因子相关基因表达受到影响,且MEN1可能通过与MLL1的相互作用进行表观遗传调控。MEN1缺失导致MLL1与染色质结合位点的重新分布,激活了重复元素的转录,进而通过病毒拟态机制调控细胞因子相关基因和肿瘤生长。此外,MEN1缺失还影响了肿瘤微环境中免疫细胞的浸润及其与肿瘤细胞的相互作用。这些发现为开发针对MEN1的新治疗策略提供了理论和实验依据,有望为实体瘤患者带来新的免疫治疗方法。
靶点:YTHDF1
应用:结直肠癌研究
来源:YTHDF1 regulates GID8-mediated glutamine metabolism to promote colorectal cancer progression in m6A-dependent manner. Cancer Letters 601 (2024).
上海中医药大学附属曙光医院的季青研究员团队与苏州市中医院的宋卿副教授合作,在《Cancer Letters》上发表了一项关于结直肠癌(CRC)的新研究。该研究揭示了YTHDF1通过m6A依赖的方式调节GID8介导的谷氨酰胺代谢,进而促进结直肠癌进展的分子机制。研究团队通过分析人类癌症数据库和临床CRC患者的癌组织样本,结合多种高通量测序技术,发现葡萄糖诱导降解蛋白8(GID8)是YTHDF1的关键下游靶点。GID8在结直肠癌组织中的高表达与临床CRC进展和较差的总生存期显著相关。研究还发现,GID8通过调节兴奋性氨基酸转运蛋白1(SLC1A3)和谷氨酰胺酶(GLS)来维持谷氨酰胺的摄取活性和代谢,从而促进CRC的进展。这项研究为结直肠癌的治疗提供了新的靶点,即通过靶向GID8来阻断癌细胞对谷氨酰胺的代谢依赖,抑制肿瘤的生长和转移,为未来的癌症治疗策略提供了新的方向。
靶点:PTPRT
应用:非小细胞肺癌研究
来源:PTPRT loss enhances anti–PD-1 therapy efficacy by regulation of STING pathway in non–small cell lung cancer. Science Translational Medicine (2024).
上海交通大学生物医学工程学院的夏伟梁团队与上海交通大学医学院附属胸科医院的陆舜团队合作,在《Science Translational Medicine》上发表了一项重要研究。该研究首次揭示了受体型蛋白酪氨酸磷酸酶PTPRT缺失可以通过调节STING通路来增强非小细胞肺癌(NSCLC)患者对免疫检查点抑制剂(ICI)治疗的响应。研究发现,PTPRT基因突变或蛋白表达阴性的NSCLC患者更有可能从ICI治疗中获益。机制上,PTPRT缺失导致肿瘤细胞中DNA损伤累积、胞质DNA增加和肿瘤突变负荷提高,间接激活STING通路。此外,PTPRT缺失通过提高STING Y240位点的酪氨酸磷酸化水平,抑制STING的泛素化降解,从而促进I型干扰素和趋化因子的分泌,增强肿瘤微环境中CD8+ T细胞和NK细胞的浸润,将“冷”肿瘤转变为“热”肿瘤,提高ICI治疗的疗效。这项研究为NSCLC的免疫治疗提供了新的分子机制和潜在的治疗靶点。
靶点:BRD4
应用:乳腺癌研究
来源:Resistance of estrogen receptor function to BET bromodomain inhibition is mediated by transcriptional coactivator cooperativity. Nature Structural & Molecular Biology (2024).
洛克菲勒大学的Robert G. Roeder博士和张思聪博士在《Nature Structural & Molecular Biology》上发表了一项研究,揭示了BET抑制剂在雌激素受体阳性(ER+)乳腺癌患者中疗效有限的原因。BET抑制剂通过阻断BET蛋白与染色质的相互作用来抑制癌基因的转录,但在ER+乳腺癌中,关键癌基因如MYC的转录仍然活跃。研究发现,这是因为BRD4蛋白可以通过不依赖于BD结构域的机制与其他转录辅助因子相互作用,继续激活这些癌基因。研究还发现,BRD4与Mediator蛋白复合物的结合不依赖于BD结构域,而这种结合对于基因的转录激活至关重要。此外,BET蛋白通过促进RNA聚合酶II与转录延长因子的相互作用来促进基因的转录延长过程,这些作用也不依赖于BD结构域。这项研究为理解ER驱动的基因调控机制提供了新的视角,并为开发新的抗癌疗法提供了可能的方向。
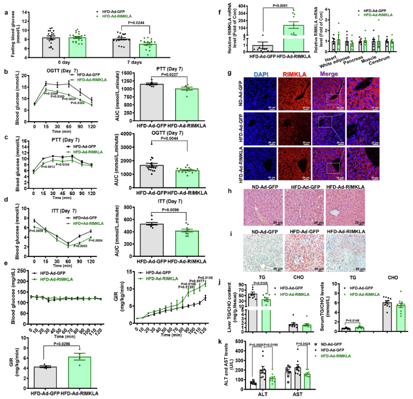
靶点:RIMKLA
应用:脂肪肝研究
来源:Ribosomal modification protein rimK-like family member A activates betaine-homocysteine S-methyltransferase 1 to ameliorate hepatic steatosis. Signal Transduction and Targeted Therapy (2024).
北京大学基础医学院的杨吉春教授和北京大学人民医院的迟毓婧副教授团队在《Signal Transduction and Targeted Therapy》上发表了一项研究,揭示了新蛋白激酶RIMKLA通过磷酸化BHMT1改善脂肪肝及高同型半胱氨酸血症(HHcy)的新机制。研究发现,RIMKLA在非酒精性脂肪性肝病(NAFLD)患者和高脂饮食(HFD)小鼠肝脏中表达降低,而过表达RIMKLA能够改善肥胖小鼠的脂肪肝和高血糖症状。深入的机制研究显示,RIMKLA通过磷酸化BHMT1的苏氨酸45位点,促进同型半胱氨酸转化为蛋氨酸,改善HHcy血症,并抑制脂肪酸合成酶和脂肪酸转运酶的转录,减少肝细胞的脂质合成和摄取,从而改善脂肪肝。此外,RIMKLA的激活还与降低循环Hcy水平、抑制转录因子激活蛋白1的活性有关。这项研究首次揭示了RIMKLA作为一种新蛋白激酶的功能,并为治疗脂肪肝和高同型半胱氨酸血症等代谢紊乱提供了新的治疗策略。
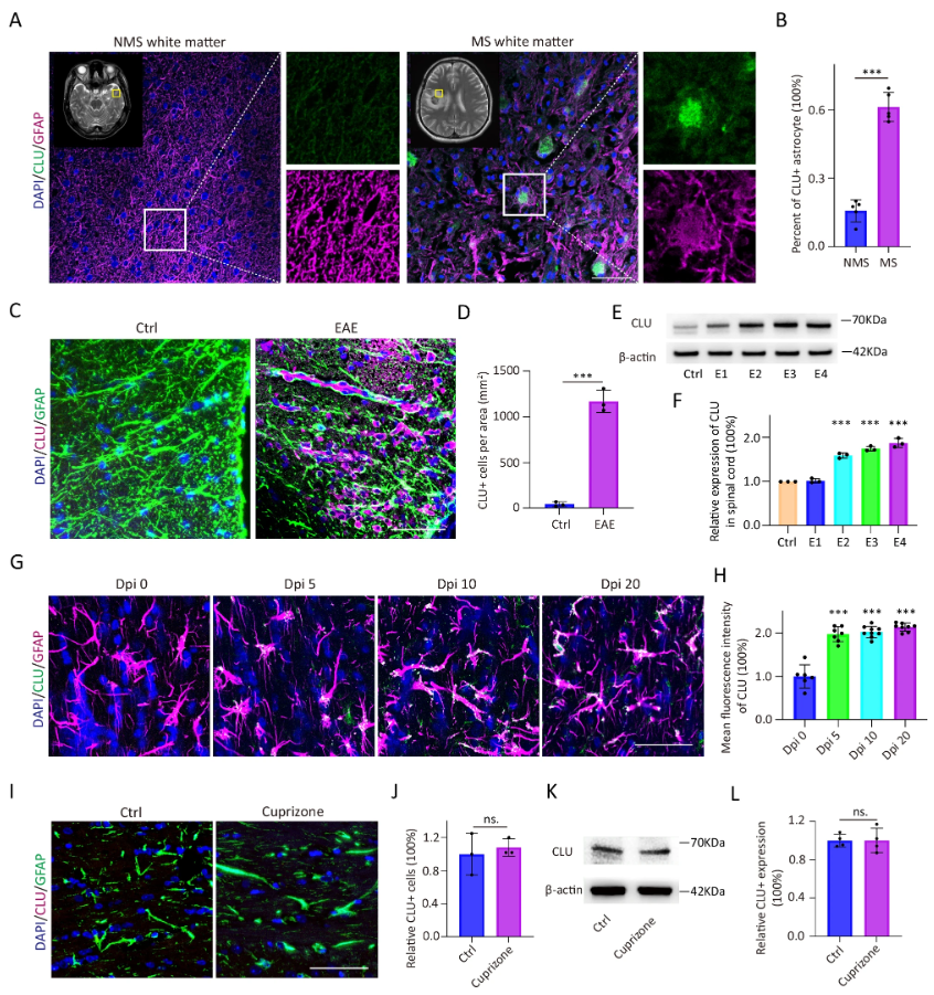
靶点:CLU
应用:多发性硬化髓鞘再生障碍研究
来源:Astrocyte-derived clusterin disrupts glial physiology to obstruct remyelination in mouse models of demyelinating diseases. Nature Communications (2024).

(图源:CLU在多发性硬化症(MS)以及小鼠脱髓鞘病变中表达上调 [6])
中山大学附属第三医院脑病中心的邱伟教授团队联合香港中文大学的刘晓东教授团队在《Nature Communications》上发表了关于多发性硬化(MS)的新研究。研究揭示了星形胶质细胞在病理状态下促进CLU(Clusterin)分子表达,CLU通过作用于少突胶质前体细胞(OPC)上的VLDLR受体,抑制Pi3k-Akt通路,最终损伤OPC细胞和阻碍髓鞘再生的关键机制。实验发现,CLU在MS患者及动物模型脑组织中表达,且CLU表达水平与EAE残疾评分存在显著相关性。CLU可抑制星形胶质细胞的髓鞘吞噬功能,并对OPC细胞产生毒性作用,导致其增殖和分化过程出现障碍。此外,CLU对OPC的损伤作用由VLDLR介导,且Pi3k-Akt通路是CLU诱导OPC损伤的重要机制。该研究为MS预后判断提供了新的生物标记物,并为MS治疗提供了全新的靶点和方向,有望改善MS患者的治疗效果。
靶点:PRMT5
应用:前列腺癌研究
来源:Inhibition of PRMT5 moderately suppresses prostate cancer growth in vivo but enhances its response to immunotherapy. Cancer Letters (2024).
湖南大学生命医学交叉研究院的张定校教授团队与东南大学附属中大医院泌尿科许斌团队合作,在《Cancer Letters》上发表了关于前列腺癌(PCa)治疗的新研究。研究揭示了PRMT5通过MYC轴调控PCa恶性生物学行为的分子机制,并证实了靶向PRMT5联合免疫治疗是治疗去势抵抗性前列腺癌(CRPC)的新可行方案。研究发现,PRMT5在肿瘤组织中的表达上调,并与患者的不良预后相关。通过降低PRMT5的表达或抑制其酶活性,可以显著抑制肿瘤细胞的增殖、侵袭和干性等恶性行为。此外,PRMT5对PCa的免疫活性起负调控作用,通过抑制PRMT5活性提升肿瘤整体免疫水平,将其由“冷”肿瘤转变为“热”肿瘤,再进行免疫治疗,可有效杀伤肿瘤细胞。这项研究为前列腺癌的治疗提供了新的分子靶点和治疗策略。
靶点:Rubicon
应用:靶向衰老相关疾病研究
来源:The Rubicon-WIPI axis regulates exosome biogenesis during ageing. Nature Cell Biology (2024).
日本大阪大学的Tamotsu Yoshimori团队在《Nature Cell Biology》上发表了关于细胞衰老过程中外泌体生物合成调控机制的新研究。研究揭示了Rubicon-WIPI轴在调控外泌体释放中的关键作用,发现这一轴能够正向调节ESCRT依赖性外泌体分泌,并且对于细胞衰老和衰老相关途径中的miRNA的外泌体分泌至关重要。通过RNA干扰筛选,研究人员发现Rubicon是外泌体释放的决定因素,且其调节作用不依赖于自噬,而是一种独立于自噬的新途径。进一步的实验表明,Rubicon通过与WIPI2相互作用,促进外泌体分泌,且这一过程涉及WIPI2与ESCRT组分的相互作用。此外,研究还发现Rubicon在小鼠衰老过程中对外泌体释放的增加是必需的,且对于调节与衰老相关的miRNA的分泌至关重要。这些发现不仅增进了对外泌体生物合成机制的理解,也为开发针对衰老相关疾病的治疗策略提供了新的靶点。
参考文献
1. Su, Peiran, et al. "In vivo CRISPR screens identify a dual function of MEN1 in regulating tumor–microenvironment interactions." Nature Genetics (2024): 1-13.
2. Han, Yicun, et al. "YTHDF1 regulates GID8-mediated glutamine metabolism to promote colorectal cancer progression in m6A-dependent manner." Cancer Letters 601 (2024): 217186.
3. Chen, Zhuo, et al. "PTPRT loss enhances anti–PD-1 therapy efficacy by regulation of STING pathway in non–small cell lung cancer." Science Translational Medicine 16.763 (2024): eadl3598.
4. Zhang, Sicong, and Robert G. Roeder. "Resistance of estrogen receptor function to BET bromodomain inhibition is mediated by transcriptional coactivator cooperativity." Nature Structural & Molecular Biology (2024): 1-15.
5. Yan, Han, et al. "Ribosomal modification protein rimK-like family member A activates betaine-homocysteine S-methyltransferase 1 to ameliorate hepatic steatosis." Signal Transduction and Targeted Therapy 9.1 (2024): 214.
6. Chen, Chen, et al. "Astrocyte-derived clusterin disrupts glial physiology to obstruct remyelination in mouse models of demyelinating diseases." Nature Communications 15.1 (2024): 7791.
7. He, Qinju, et al. "Inhibition of PRMT5 moderately suppresses prostate cancer growth in vivo but enhances its response to immunotherapy." Cancer Letters (2024): 217214.
8. Yanagawa, Kyosuke, et al. "The Rubicon–WIPI axis regulates exosome biogenesis during ageing." Nature Cell Biology (2024): 1-13.
应用:肿瘤研究
来源:In vivo CRISPR screens identify a dual function of MEN1 in regulating tumor–microenvironment interactions. Nature Genetics (2024).

(图源:药物抑制MEN1能抑制肿瘤生长 [1])
加拿大多伦多大学何厚胜团队与Ming Tsao团队合作,在《Nature Genetics》上发表了一项突破性研究,揭示了表观遗传调控因子MEN1在肿瘤微环境中的双重功能。通过体外和体内CRISPR-Cas9筛选,研究团队发现MEN1在调节肿瘤与肿瘤微环境相互作用中发挥着重要作用。体外实验中,MEN1的缺失并不影响细胞增殖,但在体内实验中,其缺失却导致了肿瘤生长的显著促进或抑制,这表明MEN1的功能在体内具有特殊性。进一步的RNA-seq测序分析显示,MEN1缺失后,细胞因子相关基因表达受到影响,且MEN1可能通过与MLL1的相互作用进行表观遗传调控。MEN1缺失导致MLL1与染色质结合位点的重新分布,激活了重复元素的转录,进而通过病毒拟态机制调控细胞因子相关基因和肿瘤生长。此外,MEN1缺失还影响了肿瘤微环境中免疫细胞的浸润及其与肿瘤细胞的相互作用。这些发现为开发针对MEN1的新治疗策略提供了理论和实验依据,有望为实体瘤患者带来新的免疫治疗方法。
靶点:YTHDF1
应用:结直肠癌研究
来源:YTHDF1 regulates GID8-mediated glutamine metabolism to promote colorectal cancer progression in m6A-dependent manner. Cancer Letters 601 (2024).

(图源:YTHDF1调节GID8介导的谷氨酰胺代谢促进结直肠癌 [2])
上海中医药大学附属曙光医院的季青研究员团队与苏州市中医院的宋卿副教授合作,在《Cancer Letters》上发表了一项关于结直肠癌(CRC)的新研究。该研究揭示了YTHDF1通过m6A依赖的方式调节GID8介导的谷氨酰胺代谢,进而促进结直肠癌进展的分子机制。研究团队通过分析人类癌症数据库和临床CRC患者的癌组织样本,结合多种高通量测序技术,发现葡萄糖诱导降解蛋白8(GID8)是YTHDF1的关键下游靶点。GID8在结直肠癌组织中的高表达与临床CRC进展和较差的总生存期显著相关。研究还发现,GID8通过调节兴奋性氨基酸转运蛋白1(SLC1A3)和谷氨酰胺酶(GLS)来维持谷氨酰胺的摄取活性和代谢,从而促进CRC的进展。这项研究为结直肠癌的治疗提供了新的靶点,即通过靶向GID8来阻断癌细胞对谷氨酰胺的代谢依赖,抑制肿瘤的生长和转移,为未来的癌症治疗策略提供了新的方向。
靶点:PTPRT
应用:非小细胞肺癌研究
来源:PTPRT loss enhances anti–PD-1 therapy efficacy by regulation of STING pathway in non–small cell lung cancer. Science Translational Medicine (2024).

(图源:PTPRT缺失改善肿瘤免疫微环境 [3])
上海交通大学生物医学工程学院的夏伟梁团队与上海交通大学医学院附属胸科医院的陆舜团队合作,在《Science Translational Medicine》上发表了一项重要研究。该研究首次揭示了受体型蛋白酪氨酸磷酸酶PTPRT缺失可以通过调节STING通路来增强非小细胞肺癌(NSCLC)患者对免疫检查点抑制剂(ICI)治疗的响应。研究发现,PTPRT基因突变或蛋白表达阴性的NSCLC患者更有可能从ICI治疗中获益。机制上,PTPRT缺失导致肿瘤细胞中DNA损伤累积、胞质DNA增加和肿瘤突变负荷提高,间接激活STING通路。此外,PTPRT缺失通过提高STING Y240位点的酪氨酸磷酸化水平,抑制STING的泛素化降解,从而促进I型干扰素和趋化因子的分泌,增强肿瘤微环境中CD8+ T细胞和NK细胞的浸润,将“冷”肿瘤转变为“热”肿瘤,提高ICI治疗的疗效。这项研究为NSCLC的免疫治疗提供了新的分子机制和潜在的治疗靶点。
靶点:BRD4
应用:乳腺癌研究
来源:Resistance of estrogen receptor function to BET bromodomain inhibition is mediated by transcriptional coactivator cooperativity. Nature Structural & Molecular Biology (2024).

(图源:10.1101/2024.07.25.605008 [4])
洛克菲勒大学的Robert G. Roeder博士和张思聪博士在《Nature Structural & Molecular Biology》上发表了一项研究,揭示了BET抑制剂在雌激素受体阳性(ER+)乳腺癌患者中疗效有限的原因。BET抑制剂通过阻断BET蛋白与染色质的相互作用来抑制癌基因的转录,但在ER+乳腺癌中,关键癌基因如MYC的转录仍然活跃。研究发现,这是因为BRD4蛋白可以通过不依赖于BD结构域的机制与其他转录辅助因子相互作用,继续激活这些癌基因。研究还发现,BRD4与Mediator蛋白复合物的结合不依赖于BD结构域,而这种结合对于基因的转录激活至关重要。此外,BET蛋白通过促进RNA聚合酶II与转录延长因子的相互作用来促进基因的转录延长过程,这些作用也不依赖于BD结构域。这项研究为理解ER驱动的基因调控机制提供了新的视角,并为开发新的抗癌疗法提供了可能的方向。
靶点:RIMKLA
应用:脂肪肝研究
来源:Ribosomal modification protein rimK-like family member A activates betaine-homocysteine S-methyltransferase 1 to ameliorate hepatic steatosis. Signal Transduction and Targeted Therapy (2024).

(图源:肝脏中过表达RIMKLA可以改善其失调的葡萄糖和脂质代谢 [5])
北京大学基础医学院的杨吉春教授和北京大学人民医院的迟毓婧副教授团队在《Signal Transduction and Targeted Therapy》上发表了一项研究,揭示了新蛋白激酶RIMKLA通过磷酸化BHMT1改善脂肪肝及高同型半胱氨酸血症(HHcy)的新机制。研究发现,RIMKLA在非酒精性脂肪性肝病(NAFLD)患者和高脂饮食(HFD)小鼠肝脏中表达降低,而过表达RIMKLA能够改善肥胖小鼠的脂肪肝和高血糖症状。深入的机制研究显示,RIMKLA通过磷酸化BHMT1的苏氨酸45位点,促进同型半胱氨酸转化为蛋氨酸,改善HHcy血症,并抑制脂肪酸合成酶和脂肪酸转运酶的转录,减少肝细胞的脂质合成和摄取,从而改善脂肪肝。此外,RIMKLA的激活还与降低循环Hcy水平、抑制转录因子激活蛋白1的活性有关。这项研究首次揭示了RIMKLA作为一种新蛋白激酶的功能,并为治疗脂肪肝和高同型半胱氨酸血症等代谢紊乱提供了新的治疗策略。
靶点:CLU
应用:多发性硬化髓鞘再生障碍研究
来源:Astrocyte-derived clusterin disrupts glial physiology to obstruct remyelination in mouse models of demyelinating diseases. Nature Communications (2024).

(图源:CLU在多发性硬化症(MS)以及小鼠脱髓鞘病变中表达上调 [6])
中山大学附属第三医院脑病中心的邱伟教授团队联合香港中文大学的刘晓东教授团队在《Nature Communications》上发表了关于多发性硬化(MS)的新研究。研究揭示了星形胶质细胞在病理状态下促进CLU(Clusterin)分子表达,CLU通过作用于少突胶质前体细胞(OPC)上的VLDLR受体,抑制Pi3k-Akt通路,最终损伤OPC细胞和阻碍髓鞘再生的关键机制。实验发现,CLU在MS患者及动物模型脑组织中表达,且CLU表达水平与EAE残疾评分存在显著相关性。CLU可抑制星形胶质细胞的髓鞘吞噬功能,并对OPC细胞产生毒性作用,导致其增殖和分化过程出现障碍。此外,CLU对OPC的损伤作用由VLDLR介导,且Pi3k-Akt通路是CLU诱导OPC损伤的重要机制。该研究为MS预后判断提供了新的生物标记物,并为MS治疗提供了全新的靶点和方向,有望改善MS患者的治疗效果。
靶点:PRMT5
应用:前列腺癌研究
来源:Inhibition of PRMT5 moderately suppresses prostate cancer growth in vivo but enhances its response to immunotherapy. Cancer Letters (2024).

(图源: 10.1016/j.canlet.2024.217214 [7])
湖南大学生命医学交叉研究院的张定校教授团队与东南大学附属中大医院泌尿科许斌团队合作,在《Cancer Letters》上发表了关于前列腺癌(PCa)治疗的新研究。研究揭示了PRMT5通过MYC轴调控PCa恶性生物学行为的分子机制,并证实了靶向PRMT5联合免疫治疗是治疗去势抵抗性前列腺癌(CRPC)的新可行方案。研究发现,PRMT5在肿瘤组织中的表达上调,并与患者的不良预后相关。通过降低PRMT5的表达或抑制其酶活性,可以显著抑制肿瘤细胞的增殖、侵袭和干性等恶性行为。此外,PRMT5对PCa的免疫活性起负调控作用,通过抑制PRMT5活性提升肿瘤整体免疫水平,将其由“冷”肿瘤转变为“热”肿瘤,再进行免疫治疗,可有效杀伤肿瘤细胞。这项研究为前列腺癌的治疗提供了新的分子靶点和治疗策略。
靶点:Rubicon
应用:靶向衰老相关疾病研究
来源:The Rubicon-WIPI axis regulates exosome biogenesis during ageing. Nature Cell Biology (2024).

(图源:10.1038/s41556-024-01481-0 [8])
日本大阪大学的Tamotsu Yoshimori团队在《Nature Cell Biology》上发表了关于细胞衰老过程中外泌体生物合成调控机制的新研究。研究揭示了Rubicon-WIPI轴在调控外泌体释放中的关键作用,发现这一轴能够正向调节ESCRT依赖性外泌体分泌,并且对于细胞衰老和衰老相关途径中的miRNA的外泌体分泌至关重要。通过RNA干扰筛选,研究人员发现Rubicon是外泌体释放的决定因素,且其调节作用不依赖于自噬,而是一种独立于自噬的新途径。进一步的实验表明,Rubicon通过与WIPI2相互作用,促进外泌体分泌,且这一过程涉及WIPI2与ESCRT组分的相互作用。此外,研究还发现Rubicon在小鼠衰老过程中对外泌体释放的增加是必需的,且对于调节与衰老相关的miRNA的分泌至关重要。这些发现不仅增进了对外泌体生物合成机制的理解,也为开发针对衰老相关疾病的治疗策略提供了新的靶点。
参考文献
1. Su, Peiran, et al. "In vivo CRISPR screens identify a dual function of MEN1 in regulating tumor–microenvironment interactions." Nature Genetics (2024): 1-13.
2. Han, Yicun, et al. "YTHDF1 regulates GID8-mediated glutamine metabolism to promote colorectal cancer progression in m6A-dependent manner." Cancer Letters 601 (2024): 217186.
3. Chen, Zhuo, et al. "PTPRT loss enhances anti–PD-1 therapy efficacy by regulation of STING pathway in non–small cell lung cancer." Science Translational Medicine 16.763 (2024): eadl3598.
4. Zhang, Sicong, and Robert G. Roeder. "Resistance of estrogen receptor function to BET bromodomain inhibition is mediated by transcriptional coactivator cooperativity." Nature Structural & Molecular Biology (2024): 1-15.
5. Yan, Han, et al. "Ribosomal modification protein rimK-like family member A activates betaine-homocysteine S-methyltransferase 1 to ameliorate hepatic steatosis." Signal Transduction and Targeted Therapy 9.1 (2024): 214.
6. Chen, Chen, et al. "Astrocyte-derived clusterin disrupts glial physiology to obstruct remyelination in mouse models of demyelinating diseases." Nature Communications 15.1 (2024): 7791.
7. He, Qinju, et al. "Inhibition of PRMT5 moderately suppresses prostate cancer growth in vivo but enhances its response to immunotherapy." Cancer Letters (2024): 217214.
8. Yanagawa, Kyosuke, et al. "The Rubicon–WIPI axis regulates exosome biogenesis during ageing." Nature Cell Biology (2024): 1-13.



