前沿靶点速递:每周医学研究精选(十二)
靶点:IDO1
应用:阿尔茨海默病研究
来源:Restoring hippocampal glucose metabolism rescues cognition across Alzheimer’s disease pathologies. Science, (2024).
斯坦福大学Wu Tsai神经科学研究所的研究人员在《Science》杂志上发表的论文中揭示了阿尔茨海默病(AD)治疗的新靶点——吲哚胺-2,3-双加氧酶1(IDO1)。研究发现,阿尔茨海默病患者大脑中的淀粉样斑块和tau蛋白积聚会过度激活犬尿氨酸途径,其中IDO1酶将色氨酸转化为犬尿氨酸,导致星形胶质细胞的葡萄糖代谢降低,进而影响神经元的能量供应。通过抑制IDO1,研究团队成功恢复了实验室小鼠的大脑代谢,并显著改善了它们的认知和记忆能力。这项研究不仅为阿尔茨海默病的治疗提供了新的方向,而且由于IDO1抑制剂已在抗癌药物研发中取得进展,这些现有的药物有望被重新用于治疗阿尔茨海默病,为患者带来新的希望。研究人员计划进一步在人类患者中测试IDO1抑制剂的疗效,以验证其在改善认知和记忆方面的潜力。
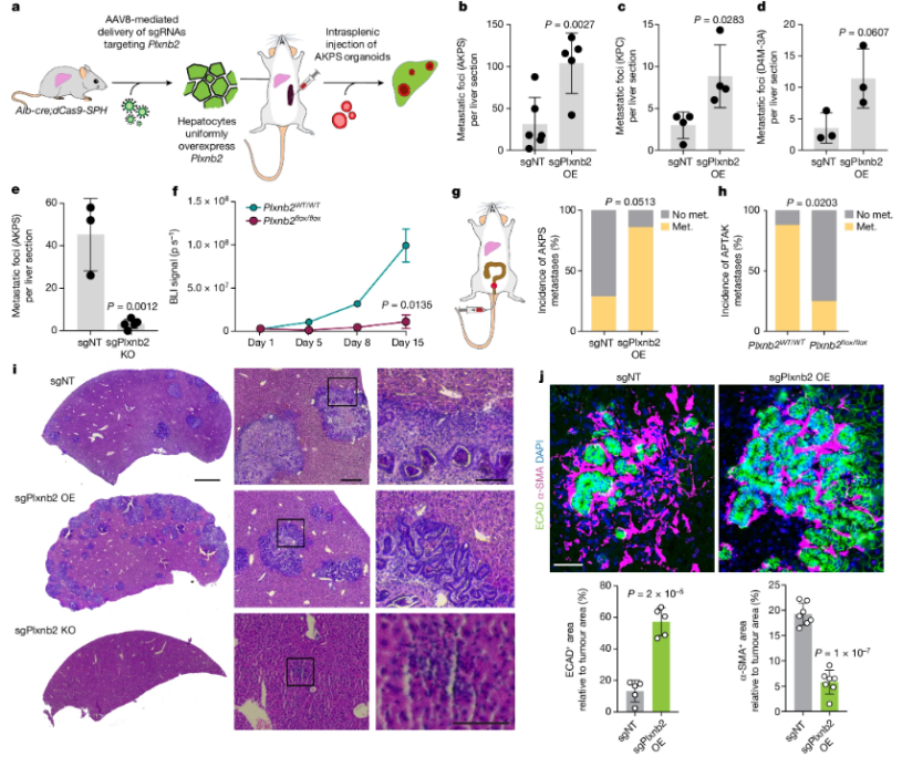
靶点:Plexin B2
应用:肿瘤转移研究
来源:In vivo interaction screening reveals liver-derived constraints to metastasis. Nature (2024): 1-8.
瑞士苏黎世联邦理工学院的Andreas E. Moor团队在《Nature》杂志上发表了一项突破性研究,揭示了肝脏微环境中plexin B2如何促进肿瘤转移。研究团队开发了一种体内CRISPR激活筛选方法,用于识别影响播散性肿瘤细胞(DTC)命运的宿主来源因素。他们发现,肝细胞来源的plexin B2是DTC在肝脏定植的关键调节因子,其过表达可促进多种癌症的肝转移,而缺失则能阻止转移性生长。研究还表明,plexin B2在肿瘤周围肝细胞中的表达是转移播种所必需的,且与肿瘤细胞上的IV类信号蛋白相互作用,是肝转移上皮化的必要诱导因素。这些发现不仅阐明了plexin B2在促进肝脏定植中的作用机制,还为预防肝转移提供了新的治疗策略,具有广泛的临床应用前景。
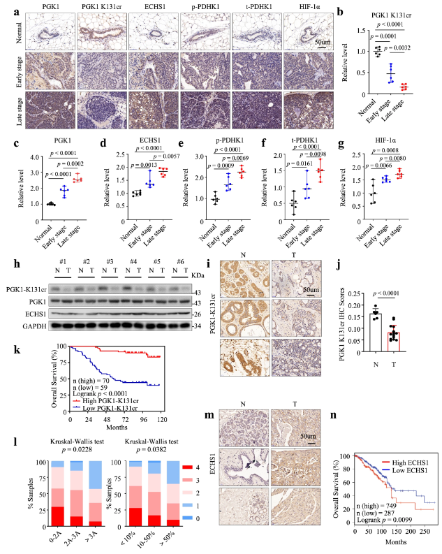
靶点:CD36、ZCCHC12
应用:甲状腺癌研究
来源:CD36+ pro-inflammatory macrophages interact with ZCCHC12+ tumor cells in papillary thyroid cancer promoting tumor progression and recurrence. Cancer Immunology Research (2024).
北京大学基础医学院吕丹研究员团队与中日友好医院赵伟教授、杨猛教授合作,在《Cancer Immunology Research》期刊上发表了关于甲状腺乳头状癌(PTC)的重要研究成果。该研究揭示了SPP1+CD36+巨噬细胞在PTC组织中的特异性聚集,并指出这些巨噬细胞与ZCCHC12+肿瘤细胞的相互作用是推动甲状腺癌进展和复发的关键因素。研究发现,这些炎症性巨噬细胞通过分泌SPP1蛋白激活PI3K-AKT信号通路,促进肿瘤细胞增殖。同时,研究还发现碘代谢紊乱与炎症性巨噬细胞的激活密切相关,而适当的碘离子浓度可通过DUSP2信号通路限制这些巨噬细胞的分化。此项研究不仅为理解PTC的恶性转化机制提供了新见解,还为开发新的诊断和治疗策略提供了潜在靶点,具有重要的临床意义。
靶点:RANK、NFATc1
应用:眼外伤组织修复研究
来源:Multi-omics profiling of retinal pigment epithelium reveals enhancer-driven activation of RANK-NFATc1 signaling in traumatic proliferative vitreoretinopathy. Nature Communications (2024).
天津医科大学总医院眼科的颜华教授团队联合天津医科大学基础医学院的陈宇鹏教授和徐州医科大学的赵子明教授团队,在《Nature Communications》上发表了关于眼外伤后视网膜色素上皮细胞(RPE)命运转变的表观遗传调控机制的研究。研究团队通过多组学方法揭示了在增生性玻璃体视网膜病变(PVR)过程中,RPE细胞命运转变的关键调控机制,发现增强子活化驱动了RANK-NFATc1信号通路的异常激活。此外,研究还开发了一种JQ1纳米乳缓释系统,成功解决了JQ1原料药不溶于水的问题,显著降低了用药量和副作用,同时提高了眼部药物的生物利用度。这些发现为PVR的临床治疗提供了新的治疗策略,包括靶向NFATc1的基因治疗和拮抗RANK的抗体疗法,具有重要的临床应用和转化价值。
靶点:BCR、ABL1
应用:慢性髓系白血病(CML)研究
来源:Overcoming clinical BCR-ABL1 compound mutant resistance with combined ponatinib and asciminib therapy. Cancer Cell (2024).

(图源:DOI: 10.1016/j.ccell.2024.08.004 [5])
美国俄勒冈健康与科学大学的Brian J. Druker团队在《Cancer Cell》上发表了一项关于慢性髓系白血病(CML)治疗的研究。该研究探讨了携带BCR-ABL1 T315I/E355G复合突变体的CML患者采用Ponatinib和Asciminib联合治疗的临床效果。Ponatinib是一种第三代酪氨酸激酶抑制剂,能够针对多种BCR-ABL1突变体,包括难以治疗的T315I突变。Asciminib则是一种新型变构抑制剂,通过作用于ABL1激酶的非活性位点来抑制其活性。在一位经历多种TKI治疗后出现耐药性的女性CML患者中,联合使用这两种药物在短期内实现了完全血液学反应,但随后患者因不良反应和轻微中风而停止治疗。尽管治疗未能实现持久的分子反应,这项研究仍为克服CML患者对单一TKI的耐药性提供了新的思路,展示了联合不同机制的TKI治疗策略的潜力。
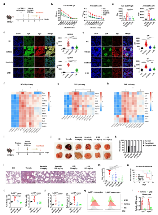
靶点:BTK
应用:自身免疫病研究
来源:PROTAC for Bruton’s tyrosine kinase degradation alleviates inflammation in autoimmune diseases. Cell Discovery (2024).
清华大学生命学院的刘万里团队联合北京大学肿瘤医院的丁宁团队在《细胞发现》(Cell Discovery)上发表了一项研究,探讨了BTK-PROTAC降解剂对自身免疫病的缓解作用和分子机制。研究团队通过自身免疫疾病小鼠模型和体外实验,展示了BTK-PROTAC降解剂L18I对自身免疫性疾病中自身抗体产生和炎症反应的缓解和抑制作用。与BTK抑制剂相比,L18I在抑制BTK非酶活的脚手架功能以及减轻单核/巨噬细胞主导的疾病进展方面显示出优势。这项研究不仅为自身免疫性疾病的治疗提供了新的策略,也为PROTAC技术在免疫学领域的应用提供了重要见解。
靶点:PRMT5
应用:三阴性乳腺癌耐药性研究
来源:A chemical screen identifies PRMT5 as a therapeutic vulnerability for paclitaxel-resistant triple-negative breast cancer. Cell Chemical Biology (2024).
中国科学院杭州医学研究所的谭蔚泓院士和吴芩研究员团队在《Cell Chemical Biology》上发表了关于三阴性乳腺癌(TNBC)耐药性的研究。他们通过化学小分子抑制剂筛选,鉴定了蛋白精氨酸甲基转移酶(PRMTs)作为克服紫杉醇耐药性新靶点。研究发现,PRMTs抑制剂能够干扰RNA剪接过程,导致有丝分裂检查点AURKB发生内含子滞留,降低染色体稳定性,最终诱导细胞凋亡。此外,I型PRMT抑制剂与PRMT5抑制剂联合使用可高效协同抑制紫杉醇耐药TNBC细胞生长。这项研究不仅为TNBC的治疗提供了新策略,也为理解RNA剪接在耐药性中的作用提供了新的分子机制。该研究的成果有望推动未来针对TNBC的精准治疗策略的发展。
靶点:IL-33
应用:过敏性哮喘研究
来源:IL-33 released during challenge phase regulates allergic asthma in an age-dependent way. Cellular & Molecular Immunology (2024).
华中科技大学基础医学院的韩军艳教授和黄亚非副教授团队在《Cellular & Molecular Immunology》上发表了关于过敏性哮喘的新研究。研究团队发现,IL-33在不同年龄组的过敏性哮喘发生和进展中的作用存在差异,这一发现提示在过敏性哮喘的干预或治疗中应考虑年龄因素。通过卵清白蛋白诱导的新生鼠和成年鼠过敏性哮喘模型,研究人员观察到IL-33/ST2信号通路的缺失对新生鼠过敏性哮喘的发生具有显著抑制作用,而对成年鼠的影响较小。进一步的机制研究发现,IL-33在新生鼠模型中主要通过影响肺γδ T17细胞来调控呼吸道过敏性炎症反应,而在成年鼠模型中,IL-33缺失引起的IL-25和TSLP的升高可能“代偿”了IL-33信号通路缺失的影响。这些发现为针对不同年龄段过敏性哮喘患者的精准治疗提供了新的科学依据。
参考文献
1. Minhas, Paras S., et al. "Restoring hippocampal glucose metabolism rescues cognition across Alzheimer’s disease pathologies." Science 385.6711 (2024): eabm6131.
2. Borrelli, Costanza, et al. "In vivo interaction screening reveals liver-derived constraints to metastasis." Nature (2024): 1-8.
3. Zhang, Xin, et al. "CD36+ pro-inflammatory macrophages interact with ZCCHC12+ tumor cells in papillary thyroid cancer promoting tumor progression and recurrence." Cancer Immunology Research (2024).
4. Liao, Mengyu, et al. "Multi-omics profiling of retinal pigment epithelium reveals enhancer-driven activation of RANK-NFATc1 signaling in traumatic proliferative vitreoretinopathy." Nature Communications 15.1 (2024): 7324.
5. Eide, Christopher A., et al. "Overcoming clinical BCR-ABL1 compound mutant resistance with combined ponatinib and asciminib therapy." Cancer Cell (2024).
6. Zhu, Can, et al. "PROTAC for Bruton’s tyrosine kinase degradation alleviates inflammation in autoimmune diseases." Cell Discovery 10.1 (2024): 82.
7. Zhang, KeJing, et al. "A chemical screen identifies PRMT5 as a therapeutic vulnerability for paclitaxel-resistant triple-negative breast cancer." Cell Chemical Biology (2024).
8. Liu, Hangyu, et al. "IL-33 released during challenge phase regulates allergic asthma in an age-dependent way." Cellular & Molecular Immunology (2024): 1-17.
应用:阿尔茨海默病研究
来源:Restoring hippocampal glucose metabolism rescues cognition across Alzheimer’s disease pathologies. Science, (2024).

(图源:星形胶质细胞IDO1响应Aβ42和tau寡聚物的激活抑制星形胶质细胞糖酵解 [1])
斯坦福大学Wu Tsai神经科学研究所的研究人员在《Science》杂志上发表的论文中揭示了阿尔茨海默病(AD)治疗的新靶点——吲哚胺-2,3-双加氧酶1(IDO1)。研究发现,阿尔茨海默病患者大脑中的淀粉样斑块和tau蛋白积聚会过度激活犬尿氨酸途径,其中IDO1酶将色氨酸转化为犬尿氨酸,导致星形胶质细胞的葡萄糖代谢降低,进而影响神经元的能量供应。通过抑制IDO1,研究团队成功恢复了实验室小鼠的大脑代谢,并显著改善了它们的认知和记忆能力。这项研究不仅为阿尔茨海默病的治疗提供了新的方向,而且由于IDO1抑制剂已在抗癌药物研发中取得进展,这些现有的药物有望被重新用于治疗阿尔茨海默病,为患者带来新的希望。研究人员计划进一步在人类患者中测试IDO1抑制剂的疗效,以验证其在改善认知和记忆方面的潜力。
靶点:Plexin B2
应用:肿瘤转移研究
来源:In vivo interaction screening reveals liver-derived constraints to metastasis. Nature (2024): 1-8.

(图源:plexin B2对癌细胞扩散到肝脏是必需的 [2])
瑞士苏黎世联邦理工学院的Andreas E. Moor团队在《Nature》杂志上发表了一项突破性研究,揭示了肝脏微环境中plexin B2如何促进肿瘤转移。研究团队开发了一种体内CRISPR激活筛选方法,用于识别影响播散性肿瘤细胞(DTC)命运的宿主来源因素。他们发现,肝细胞来源的plexin B2是DTC在肝脏定植的关键调节因子,其过表达可促进多种癌症的肝转移,而缺失则能阻止转移性生长。研究还表明,plexin B2在肿瘤周围肝细胞中的表达是转移播种所必需的,且与肿瘤细胞上的IV类信号蛋白相互作用,是肝转移上皮化的必要诱导因素。这些发现不仅阐明了plexin B2在促进肝脏定植中的作用机制,还为预防肝转移提供了新的治疗策略,具有广泛的临床应用前景。
靶点:CD36、ZCCHC12
应用:甲状腺癌研究
来源:CD36+ pro-inflammatory macrophages interact with ZCCHC12+ tumor cells in papillary thyroid cancer promoting tumor progression and recurrence. Cancer Immunology Research (2024).

(图源:CD36+和ZCCHC12+肿瘤细胞的相互作用推动甲状腺乳头状癌进展 [3])
北京大学基础医学院吕丹研究员团队与中日友好医院赵伟教授、杨猛教授合作,在《Cancer Immunology Research》期刊上发表了关于甲状腺乳头状癌(PTC)的重要研究成果。该研究揭示了SPP1+CD36+巨噬细胞在PTC组织中的特异性聚集,并指出这些巨噬细胞与ZCCHC12+肿瘤细胞的相互作用是推动甲状腺癌进展和复发的关键因素。研究发现,这些炎症性巨噬细胞通过分泌SPP1蛋白激活PI3K-AKT信号通路,促进肿瘤细胞增殖。同时,研究还发现碘代谢紊乱与炎症性巨噬细胞的激活密切相关,而适当的碘离子浓度可通过DUSP2信号通路限制这些巨噬细胞的分化。此项研究不仅为理解PTC的恶性转化机制提供了新见解,还为开发新的诊断和治疗策略提供了潜在靶点,具有重要的临床意义。
靶点:RANK、NFATc1
应用:眼外伤组织修复研究
来源:Multi-omics profiling of retinal pigment epithelium reveals enhancer-driven activation of RANK-NFATc1 signaling in traumatic proliferative vitreoretinopathy. Nature Communications (2024).

(图源:靶向NFATc1和拮抗RANK是眼外伤治疗新思路 [4])
天津医科大学总医院眼科的颜华教授团队联合天津医科大学基础医学院的陈宇鹏教授和徐州医科大学的赵子明教授团队,在《Nature Communications》上发表了关于眼外伤后视网膜色素上皮细胞(RPE)命运转变的表观遗传调控机制的研究。研究团队通过多组学方法揭示了在增生性玻璃体视网膜病变(PVR)过程中,RPE细胞命运转变的关键调控机制,发现增强子活化驱动了RANK-NFATc1信号通路的异常激活。此外,研究还开发了一种JQ1纳米乳缓释系统,成功解决了JQ1原料药不溶于水的问题,显著降低了用药量和副作用,同时提高了眼部药物的生物利用度。这些发现为PVR的临床治疗提供了新的治疗策略,包括靶向NFATc1的基因治疗和拮抗RANK的抗体疗法,具有重要的临床应用和转化价值。
靶点:BCR、ABL1
应用:慢性髓系白血病(CML)研究
来源:Overcoming clinical BCR-ABL1 compound mutant resistance with combined ponatinib and asciminib therapy. Cancer Cell (2024).

(图源:DOI: 10.1016/j.ccell.2024.08.004 [5])
美国俄勒冈健康与科学大学的Brian J. Druker团队在《Cancer Cell》上发表了一项关于慢性髓系白血病(CML)治疗的研究。该研究探讨了携带BCR-ABL1 T315I/E355G复合突变体的CML患者采用Ponatinib和Asciminib联合治疗的临床效果。Ponatinib是一种第三代酪氨酸激酶抑制剂,能够针对多种BCR-ABL1突变体,包括难以治疗的T315I突变。Asciminib则是一种新型变构抑制剂,通过作用于ABL1激酶的非活性位点来抑制其活性。在一位经历多种TKI治疗后出现耐药性的女性CML患者中,联合使用这两种药物在短期内实现了完全血液学反应,但随后患者因不良反应和轻微中风而停止治疗。尽管治疗未能实现持久的分子反应,这项研究仍为克服CML患者对单一TKI的耐药性提供了新的思路,展示了联合不同机制的TKI治疗策略的潜力。
靶点:BTK
应用:自身免疫病研究
来源:PROTAC for Bruton’s tyrosine kinase degradation alleviates inflammation in autoimmune diseases. Cell Discovery (2024).

(图源:靶向BTK降解剂L18I的药物缓解小鼠自身免疫病 [6])
清华大学生命学院的刘万里团队联合北京大学肿瘤医院的丁宁团队在《细胞发现》(Cell Discovery)上发表了一项研究,探讨了BTK-PROTAC降解剂对自身免疫病的缓解作用和分子机制。研究团队通过自身免疫疾病小鼠模型和体外实验,展示了BTK-PROTAC降解剂L18I对自身免疫性疾病中自身抗体产生和炎症反应的缓解和抑制作用。与BTK抑制剂相比,L18I在抑制BTK非酶活的脚手架功能以及减轻单核/巨噬细胞主导的疾病进展方面显示出优势。这项研究不仅为自身免疫性疾病的治疗提供了新的策略,也为PROTAC技术在免疫学领域的应用提供了重要见解。
靶点:PRMT5
应用:三阴性乳腺癌耐药性研究
来源:A chemical screen identifies PRMT5 as a therapeutic vulnerability for paclitaxel-resistant triple-negative breast cancer. Cell Chemical Biology (2024).

(图源:I型PRMT抑制剂与PRMT5抑制剂联合使用抑制紫杉醇耐药TNBC细胞生长[7])
中国科学院杭州医学研究所的谭蔚泓院士和吴芩研究员团队在《Cell Chemical Biology》上发表了关于三阴性乳腺癌(TNBC)耐药性的研究。他们通过化学小分子抑制剂筛选,鉴定了蛋白精氨酸甲基转移酶(PRMTs)作为克服紫杉醇耐药性新靶点。研究发现,PRMTs抑制剂能够干扰RNA剪接过程,导致有丝分裂检查点AURKB发生内含子滞留,降低染色体稳定性,最终诱导细胞凋亡。此外,I型PRMT抑制剂与PRMT5抑制剂联合使用可高效协同抑制紫杉醇耐药TNBC细胞生长。这项研究不仅为TNBC的治疗提供了新策略,也为理解RNA剪接在耐药性中的作用提供了新的分子机制。该研究的成果有望推动未来针对TNBC的精准治疗策略的发展。
靶点:IL-33
应用:过敏性哮喘研究
来源:IL-33 released during challenge phase regulates allergic asthma in an age-dependent way. Cellular & Molecular Immunology (2024).

(图源:IL-33可能是针对儿童哮喘治疗干预的关键靶点 [8])
华中科技大学基础医学院的韩军艳教授和黄亚非副教授团队在《Cellular & Molecular Immunology》上发表了关于过敏性哮喘的新研究。研究团队发现,IL-33在不同年龄组的过敏性哮喘发生和进展中的作用存在差异,这一发现提示在过敏性哮喘的干预或治疗中应考虑年龄因素。通过卵清白蛋白诱导的新生鼠和成年鼠过敏性哮喘模型,研究人员观察到IL-33/ST2信号通路的缺失对新生鼠过敏性哮喘的发生具有显著抑制作用,而对成年鼠的影响较小。进一步的机制研究发现,IL-33在新生鼠模型中主要通过影响肺γδ T17细胞来调控呼吸道过敏性炎症反应,而在成年鼠模型中,IL-33缺失引起的IL-25和TSLP的升高可能“代偿”了IL-33信号通路缺失的影响。这些发现为针对不同年龄段过敏性哮喘患者的精准治疗提供了新的科学依据。
参考文献
1. Minhas, Paras S., et al. "Restoring hippocampal glucose metabolism rescues cognition across Alzheimer’s disease pathologies." Science 385.6711 (2024): eabm6131.
2. Borrelli, Costanza, et al. "In vivo interaction screening reveals liver-derived constraints to metastasis." Nature (2024): 1-8.
3. Zhang, Xin, et al. "CD36+ pro-inflammatory macrophages interact with ZCCHC12+ tumor cells in papillary thyroid cancer promoting tumor progression and recurrence." Cancer Immunology Research (2024).
4. Liao, Mengyu, et al. "Multi-omics profiling of retinal pigment epithelium reveals enhancer-driven activation of RANK-NFATc1 signaling in traumatic proliferative vitreoretinopathy." Nature Communications 15.1 (2024): 7324.
5. Eide, Christopher A., et al. "Overcoming clinical BCR-ABL1 compound mutant resistance with combined ponatinib and asciminib therapy." Cancer Cell (2024).
6. Zhu, Can, et al. "PROTAC for Bruton’s tyrosine kinase degradation alleviates inflammation in autoimmune diseases." Cell Discovery 10.1 (2024): 82.
7. Zhang, KeJing, et al. "A chemical screen identifies PRMT5 as a therapeutic vulnerability for paclitaxel-resistant triple-negative breast cancer." Cell Chemical Biology (2024).
8. Liu, Hangyu, et al. "IL-33 released during challenge phase regulates allergic asthma in an age-dependent way." Cellular & Molecular Immunology (2024): 1-17.



