前沿靶点速递:每周医学研究精选(十一)
靶点:PRMT6、STAT1、ACSL1
应用:糖尿病研究
来源:The PRMT6/STAT1/ACSL1 axis promotes ferroptosis in diabetic nephropathy. Cell Death & Differentiation (2024).
朱敏敏教授团队在《Cell Death Differentiation》杂志上发表的研究表明,PRMT6/STAT1/ACSL1功能轴在糖尿病肾病(DN)的发生发展中扮演着关键角色。研究团队通过构建糖尿病肾病小鼠模型,发现PRMT6表达的下降与肾功能损伤的加剧密切相关。深入的机制研究发现,PRMT6能够通过转录调控ACSL1,进而参与铁死亡过程,影响糖尿病肾病的发展。此外,PRMT6与转录因子STAT1形成复合体,共同调控ACSL1的转录,这一发现为糖尿病肾病的治疗提供了新的潜在靶点。该研究不仅为理解糖尿病肾病的分子机制提供了重要线索,也为未来的临床治疗策略开发奠定了基础。
靶点:NEU4
应用:慢性肾病研究
来源:Targeting Neuraminidase 4 Attenuates Kidney Fibrosis in Mice. Advanced Science (2024).
南京中医药大学刘鄂湖和陈乾乾课题组联合中南大学湘雅二医院肾内科张磊课题组,在《Advanced Science》上发表了关于肾纤维化治疗的新研究。该研究团队发现神经氨酸酶4(NEU4)是促进肾纤维化的关键因子,并从柑橘属植物中筛选出3,5,6,7,8,3',4'-七甲氧基黄酮作为NEU4的新型抑制剂,证实其具有肾脏保护作用。研究揭示了NEU4在肾小管上皮细胞中的表达,并在人类和小鼠的纤维化肾脏组织中显著升高。通过体内外实验,研究人员证实NEU4通过其254-388氨基酸区域与Yap蛋白的231-263氨基酸区域相互作用,促使Yap转移到细胞核中,上调Yap靶基因的表达,从而促进肾纤维化。此项研究不仅阐明了NEU4在肾纤维化中的作用机制,还为开发治疗慢性肾病的新策略提供了潜在的分子靶点和药物候选。
靶点:GSDME
应用:肿瘤免疫治疗
来源:Tumor editing suppresses innate and adaptive antitumor immunity and is reversed by inhibiting DNA methylation. Nature Immunology (2024).
北京大学生命科学学院张莹课题组与哈佛大学医学院的合作研究在《Nature Immunology》上发表,揭示了早期肿瘤如何通过基因编辑来抑制先天和适应性抗肿瘤免疫反应。研究团队利用转基因小鼠模型,通过单细胞转录组测序(scRNA-seq)技术,观察到早期肿瘤对关键免疫途径的优先沉默,特别是对Gsdme和Ripk3等基因的影响,这些基因在调控细胞死亡和免疫反应中起着重要作用。通过使用DNA甲基化抑制剂地西他滨(DAC),研究显示可以逆转肿瘤的免疫编辑过程,激活包括GSDME介导的细胞焦亡和RIPK3介导的坏死性凋亡在内的炎性细胞死亡途径,从而增强肿瘤的免疫原性并促进有效的抗肿瘤免疫反应。这项研究不仅增进了我们对肿瘤免疫逃逸机制的理解,也为开发新的免疫治疗策略提供了潜在的靶点和方法。
靶点:DYRK1A
应用:阿尔茨海默病(AD)治疗研究
来源:Discovery of ZJCK-6-46: A Potent, Selective, and Orally Available Dual-Specificity Tyrosine Phosphorylation-Regulated Kinase 1A Inhibitor for the Treatment of Alzheimer’s Disease. Journal of Medicinal Chemistry (2024).
沈阳药科大学赵庆春课题组在《Journal of Medicinal Chemistry》上发表的研究中,成功开发了一种新型的DYRK1A抑制剂ZJCK-6-46,为阿尔茨海默病(AD)治疗提供了新的可能性。DYRK1A作为一种关键的丝氨酸/苏氨酸激酶,对Tau蛋白的病理性磷酸化具有调控作用,是治疗AD的潜在靶点。然而,先前研究中的DYRK1A抑制剂存在药代动力学性能不佳和选择性不足的问题。赵庆春团队通过理性设计和结构优化,合成了一系列新型抑制剂,并筛选出了具有高选择性和强效性的化合物ZJCK-6-46。该化合物在体外显示出对DYRK1A的高抑制活性,并且在体内实验中能有效穿过血脑屏障,降低Tau蛋白的磷酸化水平。此外,ZJCK-6-46在动物模型中表现出改善认知功能的潜力,同时具有较低的毒性风险。这些发现为未来AD治疗药物的开发提供了重要的先导化合物,并为深入理解DYRK1A在AD中的作用机制奠定了基础。
靶点:CAV1、ROCK1
应用:胃癌研究
来源:Hypoxia-induced LAMB2-enriched extracellular vesicles promote peritoneal metastasis in gastric cancer via the ROCK1-CAV1-Rab11 axis. Oncogene (2024).
中国医科大学附属第一医院的刘云鹏和车晓芳教授团队在《Oncogene》杂志上发表了一项突破性研究,揭示了低氧微环境下胃癌细胞分泌富含CAV1和LAMB2的细胞外囊泡(EV)促进胃癌腹膜转移的新机制。研究团队利用低氧耐性胃癌细胞系模拟慢性低氧状态的胃癌细胞,发现在这种状态下,胃癌细胞分泌的EV数量增多,且这些EV能够显著增强常氧胃癌细胞的迁移、侵袭及定植能力。进一步的机制研究表明,ROCK1介导的Y14位点磷酸化型CAV1通过活化Rab11促进LAMB2分选入EV,进而促进胃癌细胞的腹膜转移。此外,研究还发现血浆EV-CAV1和EV-LAMB2有望成为预测胃癌患者腹膜转移的生物标志物。这项研究不仅为理解胃癌腹膜转移的分子机制提供了新的视角,也为开发新的治疗策略提供了潜在的靶点和生物标志物。
靶点:MICL
应用:类风湿性关节炎和严重COVID-19等炎症性疾病
来源:Recognition and control of neutrophil extracellular trap formation by MICL. Nature (2024).
《Nature》杂志上发表的一项新研究中,来自阿伯丁大学和埃克塞特大学的科学家们揭示了免疫细胞如何通过一种名为MICL的受体来感知周围环境,并在预防疾病和感染的同时减少炎症。MICL受体在调节中性粒细胞胞外陷阱(NETs)的形成中起着关键作用,这是一种控制感染的机制,但也可能导致炎症。研究发现,MICL的功能改变与严重的炎症性疾病有关,为开发新疗法提供了可能。在小鼠模型和人类患者中的实验表明,MICL的抑制活性能够阻止中性粒细胞过度形成NETs,从而减轻疾病。这项研究不仅增进了我们对免疫系统如何在控制感染和自身免疫疾病之间保持微妙平衡的理解,也为治疗如红斑狼疮、类风湿性关节炎和严重COVID-19等炎症性疾病提供了新的策略。
靶点:STING
应用:白血病研究
来源:STING is crucial for the survival of RUNX1:: RUNX1T1 leukemia cells. Leukemia (2024).
复旦大学生物医学研究院的石玉衡副研究员及其合作团队在《Leukemia》杂志上发表了一项重要研究,揭示了STING通路在RUNX1::RUNX1T1融合基因驱动的急性髓系白血病(AML)中的作用。该研究首次报道了cGAS-STING通路在介导由RUNX1-RUNX1T1(AE)融合基因引起的AML中的具体作用机制,并发现抑制该通路能有效缓解由AE表达诱发的AML。研究人员发现,AE阳性的Kasumi-1细胞表现出更高的DNA损伤信号,激活了cGAS-STING通路,导致炎症因子水平上调和肿瘤细胞增殖。在小鼠模型中,靶向STING能显著降低AE阳性细胞的集落形成能力,并延长小鼠的存活时间。此外,研究还发现STING抑制剂通过破坏STING与代谢酶FADS2的相互作用,释放FADS2酶活,促进脂肪酸过氧化,引起细胞死亡。这些发现为针对AE白血病的治疗提供了新的策略,可能通过调节脂肪酸代谢稳态来靶向治疗这类白血病细胞。
靶点:IL-21
应用:胶质母细胞瘤(GBM)研究
来源:Interleukin-21 engineering enhances NK cell activity against glioblastoma via CEBPD. Cancer cell 42.8 (2024).
美国德克萨斯大学MD安德森癌症中心的Katayoun Rezvani实验室在《Cancer Cell》上发表的研究中,展示了IL-21工程化的自然杀伤(NK)细胞在增强对胶质母细胞瘤(GBM)的活性方面的潜力。研究团队发现,IL-21 NK细胞相较于IL-15 NK细胞,表现出更持久的抗肿瘤活性,并且具有较低的毒性。通过分析NK细胞的表观遗传和转录特征,研究人员发现C/EBP转录因子家族在IL-21 NK细胞中起到关键调节作用,尤其是CEBPD,它在IL-21 NK细胞对GBM的反应中发挥重要作用。此外,CEBPD的缺失会导致IL-21 NK细胞失去对肿瘤细胞的细胞毒性和效应反应,而过表达CEBPD则增强了NK细胞的抗肿瘤功能。这些发现揭示了IL-21 NK细胞在增强抗肿瘤活性和代谢适应性方面的独特机制,为GBM的免疫治疗提供了新的策略和治疗方向。
参考文献
1. Hong, Jia, et al. "The PRMT6/STAT1/ACSL1 axis promotes ferroptosis in diabetic nephropathy." Cell Death & Differentiation (2024): 1-15.
2. Xiao, Ping‐Ting, et al. "Targeting Neuraminidase 4 Attenuates Kidney Fibrosis in Mice." Advanced Science (2024): 2406936.
3. Zhang, Ying, et al. "Tumor editing suppresses innate and adaptive antitumor immunity and is reversed by inhibiting DNA methylation." Nature Immunology (2024): 1-13.
4. Chen, Huanhua, et al. "Discovery of ZJCK-6-46: A Potent, Selective, and Orally Available Dual-Specificity Tyrosine Phosphorylation-Regulated Kinase 1A Inhibitor for the Treatment of Alzheimer’s Disease." Journal of Medicinal Chemistry (2024).
5. Li, Dongyang, et al. "Hypoxia-induced LAMB2-enriched extracellular vesicles promote peritoneal metastasis in gastric cancer via the ROCK1-CAV1-Rab11 axis." Oncogene (2024): 1-13.
6. Malamud, Mariano, et al. "Recognition and control of neutrophil extracellular trap formation by MICL." Nature (2024): 1-9.
7. Sun, Yue, et al. "STING is crucial for the survival of RUNX1:: RUNX1T1 leukemia cells." Leukemia (2024): 1-13.
8. Shanley, Mayra, et al. "Interleukin-21 engineering enhances NK cell activity against glioblastoma via CEBPD." Cancer cell 42.8 (2024): 1450-1466.
应用:糖尿病研究
来源:The PRMT6/STAT1/ACSL1 axis promotes ferroptosis in diabetic nephropathy. Cell Death & Differentiation (2024).

(图源:DOI: 10.1038/s41418-024-01357-8 [1])
朱敏敏教授团队在《Cell Death Differentiation》杂志上发表的研究表明,PRMT6/STAT1/ACSL1功能轴在糖尿病肾病(DN)的发生发展中扮演着关键角色。研究团队通过构建糖尿病肾病小鼠模型,发现PRMT6表达的下降与肾功能损伤的加剧密切相关。深入的机制研究发现,PRMT6能够通过转录调控ACSL1,进而参与铁死亡过程,影响糖尿病肾病的发展。此外,PRMT6与转录因子STAT1形成复合体,共同调控ACSL1的转录,这一发现为糖尿病肾病的治疗提供了新的潜在靶点。该研究不仅为理解糖尿病肾病的分子机制提供了重要线索,也为未来的临床治疗策略开发奠定了基础。
靶点:NEU4
应用:慢性肾病研究
来源:Targeting Neuraminidase 4 Attenuates Kidney Fibrosis in Mice. Advanced Science (2024).

(图源:肾纤维化关键因子NEU4及其抑制剂调控过程 [2])
南京中医药大学刘鄂湖和陈乾乾课题组联合中南大学湘雅二医院肾内科张磊课题组,在《Advanced Science》上发表了关于肾纤维化治疗的新研究。该研究团队发现神经氨酸酶4(NEU4)是促进肾纤维化的关键因子,并从柑橘属植物中筛选出3,5,6,7,8,3',4'-七甲氧基黄酮作为NEU4的新型抑制剂,证实其具有肾脏保护作用。研究揭示了NEU4在肾小管上皮细胞中的表达,并在人类和小鼠的纤维化肾脏组织中显著升高。通过体内外实验,研究人员证实NEU4通过其254-388氨基酸区域与Yap蛋白的231-263氨基酸区域相互作用,促使Yap转移到细胞核中,上调Yap靶基因的表达,从而促进肾纤维化。此项研究不仅阐明了NEU4在肾纤维化中的作用机制,还为开发治疗慢性肾病的新策略提供了潜在的分子靶点和药物候选。
靶点:GSDME
应用:肿瘤免疫治疗
来源:Tumor editing suppresses innate and adaptive antitumor immunity and is reversed by inhibiting DNA methylation. Nature Immunology (2024).

(图源:小鼠模型收集极早期及晚期肿瘤进行全面的单细胞转录组测序 (scRNA-seq) [3])
北京大学生命科学学院张莹课题组与哈佛大学医学院的合作研究在《Nature Immunology》上发表,揭示了早期肿瘤如何通过基因编辑来抑制先天和适应性抗肿瘤免疫反应。研究团队利用转基因小鼠模型,通过单细胞转录组测序(scRNA-seq)技术,观察到早期肿瘤对关键免疫途径的优先沉默,特别是对Gsdme和Ripk3等基因的影响,这些基因在调控细胞死亡和免疫反应中起着重要作用。通过使用DNA甲基化抑制剂地西他滨(DAC),研究显示可以逆转肿瘤的免疫编辑过程,激活包括GSDME介导的细胞焦亡和RIPK3介导的坏死性凋亡在内的炎性细胞死亡途径,从而增强肿瘤的免疫原性并促进有效的抗肿瘤免疫反应。这项研究不仅增进了我们对肿瘤免疫逃逸机制的理解,也为开发新的免疫治疗策略提供了潜在的靶点和方法。
靶点:DYRK1A
应用:阿尔茨海默病(AD)治疗研究
来源:Discovery of ZJCK-6-46: A Potent, Selective, and Orally Available Dual-Specificity Tyrosine Phosphorylation-Regulated Kinase 1A Inhibitor for the Treatment of Alzheimer’s Disease. Journal of Medicinal Chemistry (2024).
(图源:DYRKs和CLKs家族IC50值得测定 [4])
沈阳药科大学赵庆春课题组在《Journal of Medicinal Chemistry》上发表的研究中,成功开发了一种新型的DYRK1A抑制剂ZJCK-6-46,为阿尔茨海默病(AD)治疗提供了新的可能性。DYRK1A作为一种关键的丝氨酸/苏氨酸激酶,对Tau蛋白的病理性磷酸化具有调控作用,是治疗AD的潜在靶点。然而,先前研究中的DYRK1A抑制剂存在药代动力学性能不佳和选择性不足的问题。赵庆春团队通过理性设计和结构优化,合成了一系列新型抑制剂,并筛选出了具有高选择性和强效性的化合物ZJCK-6-46。该化合物在体外显示出对DYRK1A的高抑制活性,并且在体内实验中能有效穿过血脑屏障,降低Tau蛋白的磷酸化水平。此外,ZJCK-6-46在动物模型中表现出改善认知功能的潜力,同时具有较低的毒性风险。这些发现为未来AD治疗药物的开发提供了重要的先导化合物,并为深入理解DYRK1A在AD中的作用机制奠定了基础。
靶点:CAV1、ROCK1
应用:胃癌研究
来源:Hypoxia-induced LAMB2-enriched extracellular vesicles promote peritoneal metastasis in gastric cancer via the ROCK1-CAV1-Rab11 axis. Oncogene (2024).

(图源:胃癌低氧微环境中ROCK1通路持续性激活 [5])
中国医科大学附属第一医院的刘云鹏和车晓芳教授团队在《Oncogene》杂志上发表了一项突破性研究,揭示了低氧微环境下胃癌细胞分泌富含CAV1和LAMB2的细胞外囊泡(EV)促进胃癌腹膜转移的新机制。研究团队利用低氧耐性胃癌细胞系模拟慢性低氧状态的胃癌细胞,发现在这种状态下,胃癌细胞分泌的EV数量增多,且这些EV能够显著增强常氧胃癌细胞的迁移、侵袭及定植能力。进一步的机制研究表明,ROCK1介导的Y14位点磷酸化型CAV1通过活化Rab11促进LAMB2分选入EV,进而促进胃癌细胞的腹膜转移。此外,研究还发现血浆EV-CAV1和EV-LAMB2有望成为预测胃癌患者腹膜转移的生物标志物。这项研究不仅为理解胃癌腹膜转移的分子机制提供了新的视角,也为开发新的治疗策略提供了潜在的靶点和生物标志物。
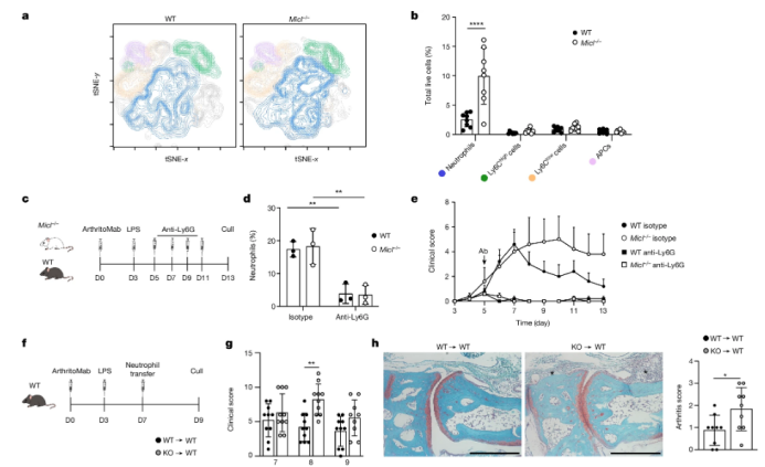
靶点:MICL
应用:类风湿性关节炎和严重COVID-19等炎症性疾病
来源:Recognition and control of neutrophil extracellular trap formation by MICL. Nature (2024).

(图源:MICL是控制中性粒细胞反应所必需的 [6])
《Nature》杂志上发表的一项新研究中,来自阿伯丁大学和埃克塞特大学的科学家们揭示了免疫细胞如何通过一种名为MICL的受体来感知周围环境,并在预防疾病和感染的同时减少炎症。MICL受体在调节中性粒细胞胞外陷阱(NETs)的形成中起着关键作用,这是一种控制感染的机制,但也可能导致炎症。研究发现,MICL的功能改变与严重的炎症性疾病有关,为开发新疗法提供了可能。在小鼠模型和人类患者中的实验表明,MICL的抑制活性能够阻止中性粒细胞过度形成NETs,从而减轻疾病。这项研究不仅增进了我们对免疫系统如何在控制感染和自身免疫疾病之间保持微妙平衡的理解,也为治疗如红斑狼疮、类风湿性关节炎和严重COVID-19等炎症性疾病提供了新的策略。
靶点:STING
应用:白血病研究
来源:STING is crucial for the survival of RUNX1:: RUNX1T1 leukemia cells. Leukemia (2024).
(图源: DOI: 10.1038/s41375-024-02383-8 [7])
复旦大学生物医学研究院的石玉衡副研究员及其合作团队在《Leukemia》杂志上发表了一项重要研究,揭示了STING通路在RUNX1::RUNX1T1融合基因驱动的急性髓系白血病(AML)中的作用。该研究首次报道了cGAS-STING通路在介导由RUNX1-RUNX1T1(AE)融合基因引起的AML中的具体作用机制,并发现抑制该通路能有效缓解由AE表达诱发的AML。研究人员发现,AE阳性的Kasumi-1细胞表现出更高的DNA损伤信号,激活了cGAS-STING通路,导致炎症因子水平上调和肿瘤细胞增殖。在小鼠模型中,靶向STING能显著降低AE阳性细胞的集落形成能力,并延长小鼠的存活时间。此外,研究还发现STING抑制剂通过破坏STING与代谢酶FADS2的相互作用,释放FADS2酶活,促进脂肪酸过氧化,引起细胞死亡。这些发现为针对AE白血病的治疗提供了新的策略,可能通过调节脂肪酸代谢稳态来靶向治疗这类白血病细胞。
靶点:IL-21
应用:胶质母细胞瘤(GBM)研究
来源:Interleukin-21 engineering enhances NK cell activity against glioblastoma via CEBPD. Cancer cell 42.8 (2024).
(图源:IL-21对胶质母细胞瘤(GBM)的活性影响 [8])
美国德克萨斯大学MD安德森癌症中心的Katayoun Rezvani实验室在《Cancer Cell》上发表的研究中,展示了IL-21工程化的自然杀伤(NK)细胞在增强对胶质母细胞瘤(GBM)的活性方面的潜力。研究团队发现,IL-21 NK细胞相较于IL-15 NK细胞,表现出更持久的抗肿瘤活性,并且具有较低的毒性。通过分析NK细胞的表观遗传和转录特征,研究人员发现C/EBP转录因子家族在IL-21 NK细胞中起到关键调节作用,尤其是CEBPD,它在IL-21 NK细胞对GBM的反应中发挥重要作用。此外,CEBPD的缺失会导致IL-21 NK细胞失去对肿瘤细胞的细胞毒性和效应反应,而过表达CEBPD则增强了NK细胞的抗肿瘤功能。这些发现揭示了IL-21 NK细胞在增强抗肿瘤活性和代谢适应性方面的独特机制,为GBM的免疫治疗提供了新的策略和治疗方向。
参考文献
1. Hong, Jia, et al. "The PRMT6/STAT1/ACSL1 axis promotes ferroptosis in diabetic nephropathy." Cell Death & Differentiation (2024): 1-15.
2. Xiao, Ping‐Ting, et al. "Targeting Neuraminidase 4 Attenuates Kidney Fibrosis in Mice." Advanced Science (2024): 2406936.
3. Zhang, Ying, et al. "Tumor editing suppresses innate and adaptive antitumor immunity and is reversed by inhibiting DNA methylation." Nature Immunology (2024): 1-13.
4. Chen, Huanhua, et al. "Discovery of ZJCK-6-46: A Potent, Selective, and Orally Available Dual-Specificity Tyrosine Phosphorylation-Regulated Kinase 1A Inhibitor for the Treatment of Alzheimer’s Disease." Journal of Medicinal Chemistry (2024).
5. Li, Dongyang, et al. "Hypoxia-induced LAMB2-enriched extracellular vesicles promote peritoneal metastasis in gastric cancer via the ROCK1-CAV1-Rab11 axis." Oncogene (2024): 1-13.
6. Malamud, Mariano, et al. "Recognition and control of neutrophil extracellular trap formation by MICL." Nature (2024): 1-9.
7. Sun, Yue, et al. "STING is crucial for the survival of RUNX1:: RUNX1T1 leukemia cells." Leukemia (2024): 1-13.
8. Shanley, Mayra, et al. "Interleukin-21 engineering enhances NK cell activity against glioblastoma via CEBPD." Cancer cell 42.8 (2024): 1450-1466.



