前沿靶点速递:每周医学研究精选(六)
靶点:NLRC5
应用:炎症性疾病靶点
来源:NLRC5 senses NAD+ depletion, forming a PANoptosome and driving PANoptosis and inflammation. Cell (2024).
美国圣裘德儿童研究医院的Thirumala-Devi Kanneganti团队在《Cell》杂志上发表了一项重要研究成果,揭示了NLRC5在先天免疫细胞死亡途径中的新作用。研究发现NLRC5能在特定配体如病原体相关分子模式(PAMP)和损伤相关分子模式(DAMP)的刺激下,驱动一种称为泛凋亡的独特细胞死亡途径。NLRC5通过与NLRP12等分子相互作用,形成泛凋亡小体复合物,激活caspase和RIPK等分子,进而诱导炎症性细胞死亡。研究还揭示了血红素+PAMP组合能激活TLR2/4信号通路,导致ROS产生和NLRC5表达上调,而NAD+水平是这一过程的关键调节因子。这项研究不仅阐明了NLRC5在多种疾病中的作用机制,还提出了NLRC5作为潜在治疗靶点的可能性,这对于开发针对溶血性疾病、急性结肠炎和HLH等炎症性疾病的治疗策略具有重要意义。
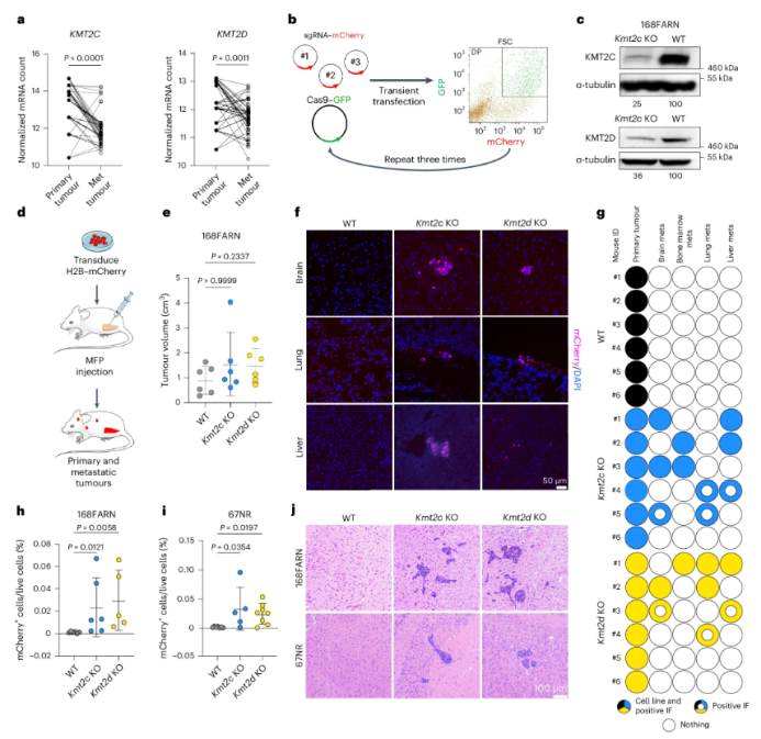
靶点:KMT2C和KMT2D
应用:三阴性乳腺癌(TNBC)脑转移治疗靶点
来源:Loss of Kmt2c or Kmt2d drives brain metastasis via KDM6A-dependent upregulation of MMP3. Nature Cell Biology (2024): 1-11.
美国丹娜-法伯癌症研究所的Kornelia Polyak团队在《Nature Cell Biology》杂志上发表了一篇关于三阴性乳腺癌(TNBC)脑转移的新机制的研究。研究指出,KMT2C和KMT2D这两种表观遗传因子在TNBC中频繁突变,它们编码组蛋白H3赖氨酸4(H3K4)的甲基转移酶,对基因表达调控至关重要。研究团队发现,KMT2C和KMT2D在远端转移中的表达显著下降,提示它们的功能丧失与转移相关。通过构建非转移性TNBC小鼠模型,研究发现Kmt2c或Kmt2d的缺失会导致转移,特别是脑转移。进一步的研究揭示了KMT2C或KMT2D缺失通过KDM6A依赖的方式促进基质金属蛋白酶3(MMP3)的表达,从而驱动TNBC的脑转移。研究还发现,通过抑制KDM6A可以减少MMP3的表达,阻止KMT2C或KMT2D突变肿瘤的脑转移。这项研究不仅增进了对TNBC转移机制的理解,也为开发新的治疗策略提供了有价值的线索。
靶点:CSB
应用:衰老和癌症研究
来源:Cockayne Syndrome Linked to Elevated R-Loops Induced by Stalled RNA Polymerase II during Transcription Elongation. Nature Communications 15.1 (2024): 6031.

(图源:依赖CSB的R-loop形成机制与衰老进程和癌症发展相关 [3])
西湖大学付向东教授团队联合美国加州大学圣地亚哥分校王栋教授团队在《Nature Communications》杂志上发表了一篇重要研究论文。该研究揭示了柯凯因综合征B蛋白(CSB)在调控衰老与癌症中的共同机制。研究团队发现CSB蛋白通过帮助RNA聚合酶II克服转录障碍来维持基因组稳定性。当CSB缺失时,RNA聚合酶II在转录过程中会在特定序列处暂停,导致R-loop结构形成,进而引发基因组不稳定。这一机制解释了为什么CSB缺陷在人类中主要影响神经系统,而在小鼠中则主要导致癌症。这项研究为理解衰老和癌症之间的内在联系提供了新视角,并为探索基因组不稳定性相关的衰老和癌症的防治提供了新思路。
靶点:IL22RA1
应用:非酒精性脂肪肝研究
来源:Hepatic IL22RA1 deficiency promotes hepatic steatosis by modulating oxysterol in the liver. Hepatology: 10-1097.

(图源:IL22RA1缺失通过调节肝脏羟固醇促进肝脏脂肪变性的分子机制 [4])
上海交通大学医学院附属第六人民医院的胡承、陆炎与杭州医学院附属浙江省人民医院的叶潇等人在《Hepatology》杂志上发表的研究揭示了肝实质细胞中IL22RA1缺失通过调节肝脏羟固醇促进肝脏脂肪变性的分子机制。研究显示,IL22RA1在非酒精性脂肪肝患者和肥胖小鼠模型中的表达显著下调;构建的肝实质细胞特异性IL22RA1敲除小鼠表现出饮食诱导的肝脏脂肪变性加剧等多种代谢紊乱症状;而通过腺相关病毒介导的IL-22过表达能缓解这些症状。此外,研究还发现3β-羟基-5-胆甾烯酸(3β HCA)在促进脂肪生成方面发挥作用,而IL-22能够有效抑制这一过程,这为治疗非酒精性脂肪性肝病提供了新的潜在靶点。
靶点:TBC1D4
应用:肝脏稳态及2型糖尿病研究
来源:TBC1D4 antagonizes RAB2A-mediated autophagic and endocytic pathways. Autophagy (2024): 1-18.

(图源:TBC1D4能抑制RAB2A介导的自噬和胞内吞途径 [5])
浙江大学孙启明课题组在《Autophagy》杂志上发表的研究揭示了TBC1D4通过RAB2A来负调控自噬和胞内吞途径,并进一步发现TBC1D4在肝脏稳态中的重要作用。研究发现TBC1D4能抑制RAB2A介导的自噬和胞内吞途径。TBC1D4通过其N末端PTB2结构域与RAB2A结合,在自噬早期破坏RAB2A介导的ULK1复合物活化而抑制自噬起始。TBC1D4的过表达还会引起异常结构的形成,这些结构是由众多小囊泡聚集而成,这表明TBC1D4能限制囊泡的流动性,影响自噬等生物学过程的进展。在自噬后期,TBC1D4通过其N末端PTB1结构域与Pacer直接相互作用,阻碍自噬体上Pacer、RAB2A与STX17的结合,导致自噬体-溶酶体的融合失败。研究者还制备了TBC1D4肝或脂肪组织敲除的小鼠模型,并通过在体实验证实了TBC1D4对于维持肝脏稳态的重要性。免疫组化实验结果显示,TBC1D4肝脏条件性敲除小鼠的肝脏组织中出现细胞坏死和免疫细胞浸润增加,这些结果表明TBC1D4的敲除造成了肝损伤,表明TBC1D4是维持肝脏稳态所必需的。该研究确立了TBC1D4为自噬和胞内吞途径的关键抑制分子,将为TBC1D4参与2型糖尿病的发生和发展提供新视角。
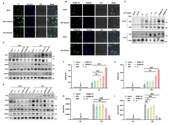
靶点:ZBP1
应用:抗病毒研究
来源:ZBP1 condensate formation synergizes Z-NAs recognition and signal transduction. Cell Death & Disease 15.7 (2024): 487.

(图源:ZBP1与抗病毒免疫力密切相关 [6])
复旦大学李继喜教授团队在《Cell Death & Disease》杂志上发表的研究揭示了ZBP1(Z-DNA结合蛋白1或DAI)在抗病毒免疫中的作用机制。ZBP1的不同结构域可以形成凝聚体或淀粉样结构,并通过二者的协同作用实现Z型核酸(Z-NAs)的识别和下游信号转导,在应对病毒感染的免疫应答过程中发挥关键作用。ZBP1能够通过Zαβ结构域响应体内异常Z-NAs刺激后,形成一个液滴状凝聚体平台,使ZBP1易于通过RHIM结构域进行自身聚集并与下游蛋白(如RIPK1、RIPK3)结合,揭示了ZBP1在应对病原体感染的免疫反应中的具体调控机制。ZBP1的RHIM结构域能够形成典型的淀粉样凝聚体,其核心基序206IQIG209的突变会抑制淀粉样纤维的形成,并阻碍细胞程序性坏死的发生和抗病毒免疫的应答信号。ZBP1在抗病毒免疫中的关键作用,这为理解细胞如何通过ZBP1识别病毒入侵并启动免疫应答提供了新依据。
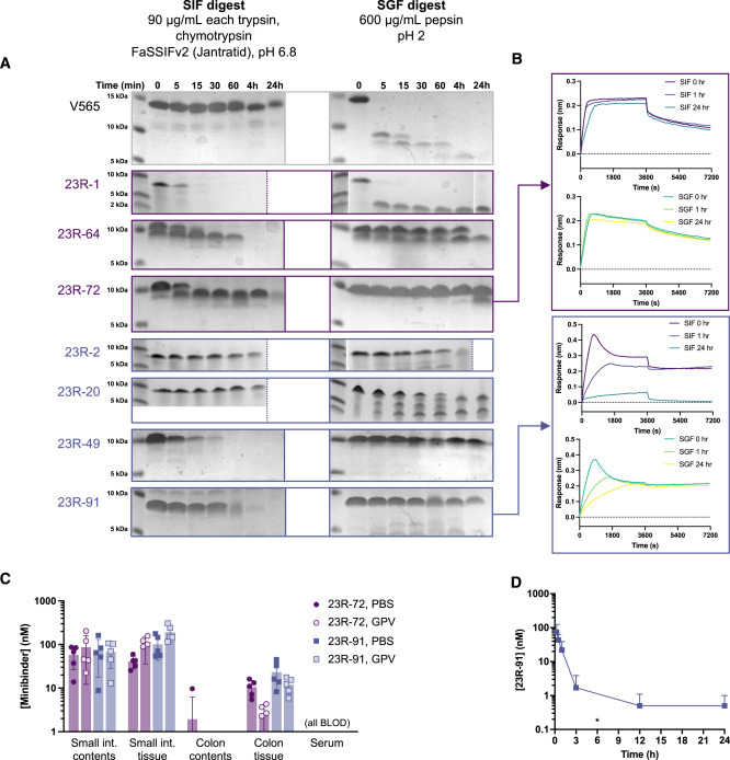
靶点:IL-23R和IL-17
应用:自身免疫性疾病研究靶点
来源:Preclinical proof of principle for orally delivered Th17 antagonist miniproteins. Cell (2024).

(图源:IL-23R迷你结合蛋白的体外和体内稳定性 [7])
David Baker教授团队在《Cell》杂志上发表了题为“Preclinical proof of principle for orally delivered Th17 antagonist miniproteins”的研究论文。研究通过计算设计生成了拮抗IL-23R和IL-17的迷你蛋白,这些蛋白具有亚皮摩尔级别的亲和力和高稳定性(耐热、耐酸、耐蛋白水解),可以口服递送。在体外实验和人源化小鼠结肠炎模型中,这些迷你蛋白表现出良好的治疗效果,展示了极大的临床转化潜力。研究团队设计了上万个迷你蛋白,经过优化和筛选,得到几个高效且稳定的候选物。为提高肠道蛋白酶耐受性,团队优化了蛋白的亲和力和稳定性,获得突变体23R-72和23R-91,并通过连接多肽提升了迷你蛋白与IL-17A的结合亲和力。体外实验显示,这些迷你蛋白能有效阻断原代细胞和类器官中的炎症反应;体内实验表明,口服给药后在大鼠胃肠道和血清中达到治疗浓度,并在人源化结肠炎小鼠模型中与临床单抗效果相当。这项研究展示了从头设计的迷你蛋白作为口服治疗药物阻断Th17介导炎症的潜力,是开发口服生物制剂的有吸引力候选者。
靶点:IL-1β
应用:缺血性卒中研究
来源:Innate immune memory after brain injury drives inflammatory cardiac dysfunction. Cell (2024).

(图源:doi.org/10.1016/j.cell.2024.06.028 [8])
慕尼黑大学Arthur Liesz实验室在《Cell》杂志上发表了一篇研究,揭示缺血性卒中后的固有免疫记忆如何驱动炎症性心功能障碍。通过单细胞转录基因组和ATAC测序,研究发现卒中后骨髓造血干细胞的“固有免疫记忆”导致促炎单核细胞不断产生并浸润心脏等器官,改变免疫微环境。在缺血性卒中小鼠模型中,急性脑损伤后心脏发生不可逆病变,包括舒张性心功能不全、心脏传导障碍和纤维化。研究还发现,IL-1β是导致这种免疫记忆的关键,通过抗IL-1β抗体或可预防心功能障碍。这为卒中后心血管并发症的发病机制提供了新见解,并为开发针对性治疗策略提供了理论基础。
参考文献
1. Sundaram, Balamurugan, et al. "NLRC5 senses NAD+ depletion, forming a PANoptosome and driving PANoptosis and inflammation." Cell (2024).
2. Seehawer, Marco, et al. "Loss of Kmt2c or Kmt2d drives brain metastasis via KDM6A-dependent upregulation of MMP3." Nature Cell Biology (2024): 1-11.
3. Zhang, Xuan, et al. "Cockayne Syndrome Linked to Elevated R-Loops Induced by Stalled RNA Polymerase II during Transcription Elongation." Nature Communications 15.1 (2024): 6031.
4. Huang, Yeping, et al. "Hepatic IL22RA1 deficiency promotes hepatic steatosis by modulating oxysterol in the liver." Hepatology: 10-1097.
5. Tian, Rui, et al. "TBC1D4 antagonizes RAB2A-mediated autophagic and endocytic pathways." Autophagy (2024): 1-18.
6. Xie, Feiyan, et al. "ZBP1 condensate formation synergizes Z-NAs recognition and signal transduction." Cell Death & Disease 15.7 (2024): 487.
7. Berger, Stephanie, et al. "Preclinical proof of principle for orally delivered Th17 antagonist miniproteins." Cell (2024).
8. Simats, Alba, et al. "Innate immune memory after brain injury drives inflammatory cardiac dysfunction." Cell (2024).
应用:炎症性疾病靶点
来源:NLRC5 senses NAD+ depletion, forming a PANoptosome and driving PANoptosis and inflammation. Cell (2024).

(图源:NLRC5形成泛凋亡小体复合物,激活caspase和RIPK等分子,诱导炎症性细胞死亡 [1])
美国圣裘德儿童研究医院的Thirumala-Devi Kanneganti团队在《Cell》杂志上发表了一项重要研究成果,揭示了NLRC5在先天免疫细胞死亡途径中的新作用。研究发现NLRC5能在特定配体如病原体相关分子模式(PAMP)和损伤相关分子模式(DAMP)的刺激下,驱动一种称为泛凋亡的独特细胞死亡途径。NLRC5通过与NLRP12等分子相互作用,形成泛凋亡小体复合物,激活caspase和RIPK等分子,进而诱导炎症性细胞死亡。研究还揭示了血红素+PAMP组合能激活TLR2/4信号通路,导致ROS产生和NLRC5表达上调,而NAD+水平是这一过程的关键调节因子。这项研究不仅阐明了NLRC5在多种疾病中的作用机制,还提出了NLRC5作为潜在治疗靶点的可能性,这对于开发针对溶血性疾病、急性结肠炎和HLH等炎症性疾病的治疗策略具有重要意义。
靶点:KMT2C和KMT2D
应用:三阴性乳腺癌(TNBC)脑转移治疗靶点
来源:Loss of Kmt2c or Kmt2d drives brain metastasis via KDM6A-dependent upregulation of MMP3. Nature Cell Biology (2024): 1-11.

(图源:损失的KMT2C和KMT2D诱导三阴性乳腺癌(TNBC)脑转移 [2])
美国丹娜-法伯癌症研究所的Kornelia Polyak团队在《Nature Cell Biology》杂志上发表了一篇关于三阴性乳腺癌(TNBC)脑转移的新机制的研究。研究指出,KMT2C和KMT2D这两种表观遗传因子在TNBC中频繁突变,它们编码组蛋白H3赖氨酸4(H3K4)的甲基转移酶,对基因表达调控至关重要。研究团队发现,KMT2C和KMT2D在远端转移中的表达显著下降,提示它们的功能丧失与转移相关。通过构建非转移性TNBC小鼠模型,研究发现Kmt2c或Kmt2d的缺失会导致转移,特别是脑转移。进一步的研究揭示了KMT2C或KMT2D缺失通过KDM6A依赖的方式促进基质金属蛋白酶3(MMP3)的表达,从而驱动TNBC的脑转移。研究还发现,通过抑制KDM6A可以减少MMP3的表达,阻止KMT2C或KMT2D突变肿瘤的脑转移。这项研究不仅增进了对TNBC转移机制的理解,也为开发新的治疗策略提供了有价值的线索。
靶点:CSB
应用:衰老和癌症研究
来源:Cockayne Syndrome Linked to Elevated R-Loops Induced by Stalled RNA Polymerase II during Transcription Elongation. Nature Communications 15.1 (2024): 6031.

(图源:依赖CSB的R-loop形成机制与衰老进程和癌症发展相关 [3])
西湖大学付向东教授团队联合美国加州大学圣地亚哥分校王栋教授团队在《Nature Communications》杂志上发表了一篇重要研究论文。该研究揭示了柯凯因综合征B蛋白(CSB)在调控衰老与癌症中的共同机制。研究团队发现CSB蛋白通过帮助RNA聚合酶II克服转录障碍来维持基因组稳定性。当CSB缺失时,RNA聚合酶II在转录过程中会在特定序列处暂停,导致R-loop结构形成,进而引发基因组不稳定。这一机制解释了为什么CSB缺陷在人类中主要影响神经系统,而在小鼠中则主要导致癌症。这项研究为理解衰老和癌症之间的内在联系提供了新视角,并为探索基因组不稳定性相关的衰老和癌症的防治提供了新思路。
靶点:IL22RA1
应用:非酒精性脂肪肝研究
来源:Hepatic IL22RA1 deficiency promotes hepatic steatosis by modulating oxysterol in the liver. Hepatology: 10-1097.

(图源:IL22RA1缺失通过调节肝脏羟固醇促进肝脏脂肪变性的分子机制 [4])
上海交通大学医学院附属第六人民医院的胡承、陆炎与杭州医学院附属浙江省人民医院的叶潇等人在《Hepatology》杂志上发表的研究揭示了肝实质细胞中IL22RA1缺失通过调节肝脏羟固醇促进肝脏脂肪变性的分子机制。研究显示,IL22RA1在非酒精性脂肪肝患者和肥胖小鼠模型中的表达显著下调;构建的肝实质细胞特异性IL22RA1敲除小鼠表现出饮食诱导的肝脏脂肪变性加剧等多种代谢紊乱症状;而通过腺相关病毒介导的IL-22过表达能缓解这些症状。此外,研究还发现3β-羟基-5-胆甾烯酸(3β HCA)在促进脂肪生成方面发挥作用,而IL-22能够有效抑制这一过程,这为治疗非酒精性脂肪性肝病提供了新的潜在靶点。
靶点:TBC1D4
应用:肝脏稳态及2型糖尿病研究
来源:TBC1D4 antagonizes RAB2A-mediated autophagic and endocytic pathways. Autophagy (2024): 1-18.

(图源:TBC1D4能抑制RAB2A介导的自噬和胞内吞途径 [5])
浙江大学孙启明课题组在《Autophagy》杂志上发表的研究揭示了TBC1D4通过RAB2A来负调控自噬和胞内吞途径,并进一步发现TBC1D4在肝脏稳态中的重要作用。研究发现TBC1D4能抑制RAB2A介导的自噬和胞内吞途径。TBC1D4通过其N末端PTB2结构域与RAB2A结合,在自噬早期破坏RAB2A介导的ULK1复合物活化而抑制自噬起始。TBC1D4的过表达还会引起异常结构的形成,这些结构是由众多小囊泡聚集而成,这表明TBC1D4能限制囊泡的流动性,影响自噬等生物学过程的进展。在自噬后期,TBC1D4通过其N末端PTB1结构域与Pacer直接相互作用,阻碍自噬体上Pacer、RAB2A与STX17的结合,导致自噬体-溶酶体的融合失败。研究者还制备了TBC1D4肝或脂肪组织敲除的小鼠模型,并通过在体实验证实了TBC1D4对于维持肝脏稳态的重要性。免疫组化实验结果显示,TBC1D4肝脏条件性敲除小鼠的肝脏组织中出现细胞坏死和免疫细胞浸润增加,这些结果表明TBC1D4的敲除造成了肝损伤,表明TBC1D4是维持肝脏稳态所必需的。该研究确立了TBC1D4为自噬和胞内吞途径的关键抑制分子,将为TBC1D4参与2型糖尿病的发生和发展提供新视角。
靶点:ZBP1
应用:抗病毒研究
来源:ZBP1 condensate formation synergizes Z-NAs recognition and signal transduction. Cell Death & Disease 15.7 (2024): 487.

(图源:ZBP1与抗病毒免疫力密切相关 [6])
复旦大学李继喜教授团队在《Cell Death & Disease》杂志上发表的研究揭示了ZBP1(Z-DNA结合蛋白1或DAI)在抗病毒免疫中的作用机制。ZBP1的不同结构域可以形成凝聚体或淀粉样结构,并通过二者的协同作用实现Z型核酸(Z-NAs)的识别和下游信号转导,在应对病毒感染的免疫应答过程中发挥关键作用。ZBP1能够通过Zαβ结构域响应体内异常Z-NAs刺激后,形成一个液滴状凝聚体平台,使ZBP1易于通过RHIM结构域进行自身聚集并与下游蛋白(如RIPK1、RIPK3)结合,揭示了ZBP1在应对病原体感染的免疫反应中的具体调控机制。ZBP1的RHIM结构域能够形成典型的淀粉样凝聚体,其核心基序206IQIG209的突变会抑制淀粉样纤维的形成,并阻碍细胞程序性坏死的发生和抗病毒免疫的应答信号。ZBP1在抗病毒免疫中的关键作用,这为理解细胞如何通过ZBP1识别病毒入侵并启动免疫应答提供了新依据。
靶点:IL-23R和IL-17
应用:自身免疫性疾病研究靶点
来源:Preclinical proof of principle for orally delivered Th17 antagonist miniproteins. Cell (2024).

(图源:IL-23R迷你结合蛋白的体外和体内稳定性 [7])
David Baker教授团队在《Cell》杂志上发表了题为“Preclinical proof of principle for orally delivered Th17 antagonist miniproteins”的研究论文。研究通过计算设计生成了拮抗IL-23R和IL-17的迷你蛋白,这些蛋白具有亚皮摩尔级别的亲和力和高稳定性(耐热、耐酸、耐蛋白水解),可以口服递送。在体外实验和人源化小鼠结肠炎模型中,这些迷你蛋白表现出良好的治疗效果,展示了极大的临床转化潜力。研究团队设计了上万个迷你蛋白,经过优化和筛选,得到几个高效且稳定的候选物。为提高肠道蛋白酶耐受性,团队优化了蛋白的亲和力和稳定性,获得突变体23R-72和23R-91,并通过连接多肽提升了迷你蛋白与IL-17A的结合亲和力。体外实验显示,这些迷你蛋白能有效阻断原代细胞和类器官中的炎症反应;体内实验表明,口服给药后在大鼠胃肠道和血清中达到治疗浓度,并在人源化结肠炎小鼠模型中与临床单抗效果相当。这项研究展示了从头设计的迷你蛋白作为口服治疗药物阻断Th17介导炎症的潜力,是开发口服生物制剂的有吸引力候选者。
靶点:IL-1β
应用:缺血性卒中研究
来源:Innate immune memory after brain injury drives inflammatory cardiac dysfunction. Cell (2024).

(图源:doi.org/10.1016/j.cell.2024.06.028 [8])
慕尼黑大学Arthur Liesz实验室在《Cell》杂志上发表了一篇研究,揭示缺血性卒中后的固有免疫记忆如何驱动炎症性心功能障碍。通过单细胞转录基因组和ATAC测序,研究发现卒中后骨髓造血干细胞的“固有免疫记忆”导致促炎单核细胞不断产生并浸润心脏等器官,改变免疫微环境。在缺血性卒中小鼠模型中,急性脑损伤后心脏发生不可逆病变,包括舒张性心功能不全、心脏传导障碍和纤维化。研究还发现,IL-1β是导致这种免疫记忆的关键,通过抗IL-1β抗体或可预防心功能障碍。这为卒中后心血管并发症的发病机制提供了新见解,并为开发针对性治疗策略提供了理论基础。
参考文献
1. Sundaram, Balamurugan, et al. "NLRC5 senses NAD+ depletion, forming a PANoptosome and driving PANoptosis and inflammation." Cell (2024).
2. Seehawer, Marco, et al. "Loss of Kmt2c or Kmt2d drives brain metastasis via KDM6A-dependent upregulation of MMP3." Nature Cell Biology (2024): 1-11.
3. Zhang, Xuan, et al. "Cockayne Syndrome Linked to Elevated R-Loops Induced by Stalled RNA Polymerase II during Transcription Elongation." Nature Communications 15.1 (2024): 6031.
4. Huang, Yeping, et al. "Hepatic IL22RA1 deficiency promotes hepatic steatosis by modulating oxysterol in the liver." Hepatology: 10-1097.
5. Tian, Rui, et al. "TBC1D4 antagonizes RAB2A-mediated autophagic and endocytic pathways." Autophagy (2024): 1-18.
6. Xie, Feiyan, et al. "ZBP1 condensate formation synergizes Z-NAs recognition and signal transduction." Cell Death & Disease 15.7 (2024): 487.
7. Berger, Stephanie, et al. "Preclinical proof of principle for orally delivered Th17 antagonist miniproteins." Cell (2024).
8. Simats, Alba, et al. "Innate immune memory after brain injury drives inflammatory cardiac dysfunction." Cell (2024).



