前沿靶点速递:每周医学研究精选
502 人阅读发布时间:2024-06-26 09:09
武汉华美生物
来源:A RIPK1-specific PROTAC degrader achieves potent antitumor activity by enhancing immunogenic cell death. Immunity, 2024 May 15.

图源:10.1016/j.immuni.2024.04.025.[1]
RIPK1是一个关键的细胞应激反应蛋白,它帮助控制细胞生死和炎症反应。癌症细胞利用RIPK1来避免死亡和免疫系统的攻击。英国癌症研究所的Pascal Meier和Tencho Tenev团队我们开发了一种小分子蛋白降解靶向嵌合体(PROTAC),该嵌合体能选择性地降解人和小鼠的RIPK1。PROTAC介导的RIPK1降解扰乱了TNFR1和TLR3/4信号中心,增强了NF-κB、MAPK和IFN信号的输出。此外,RIPK1的降解同时促进了RIPK3的激活和诱导坏死性凋亡。这促进了ICD、抗肿瘤免疫和持久的治疗反应。因此,通过PROTAC靶向RIPK1成为克服放疗或免疫疗法抗性并增强抗癌疗法的有希望的方法。
来源:Targeting STING in dendritic cells alleviates psoriatic inflammation by suppressing IL-17A production. Cell Mol Immunol, 2024 May 28 .

银屑病是一种常见的慢性炎症性皮肤病,李欣教授和朱博研究员团队在《Cellular & Molecular Immunology》杂志上发表的研究揭示了树突状细胞中cGAS-STING信号通路在银屑病发展中的关键作用。研究发现,银屑病皮损中的cGAS-STING信号及其下游基因表达上调,特异性敲除树突状细胞中的Sting基因可减轻银屑病症状,减少炎症因子产生。此外,STING抑制剂C-176在小鼠银屑病模型中显示出治疗潜力,能够缓解炎症和降低病变皮肤中的免疫细胞群。这些发现表明,靶向STING可能是治疗银屑病的有效新策略。
来源:USP3 promotes osteosarcoma progression via deubiquitinating EPHA2 and activating the PI3K/AKT signaling pathway. Cell Death Dis, 2024 May 26.

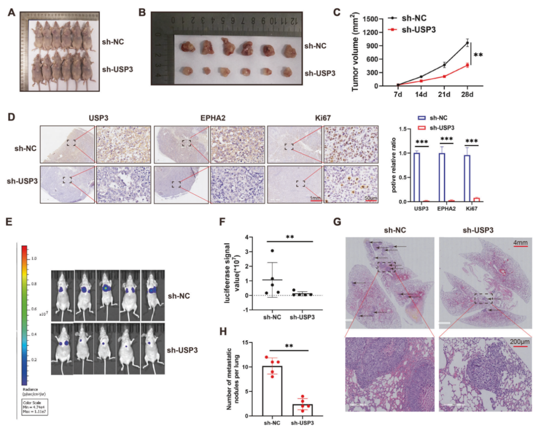
图源:USP3的下调抑制了体内骨肉瘤的生长和侵袭[3]
泛素特异性蛋白酶3(USP3)在多种肿瘤的进展中发挥着重要作用。然而,USP3 在骨肉瘤 (OS) 中的作用仍知之甚少。一项发表在《Cell Death and Disease》上的研究揭示了USP3(一种去泛素化酶)在骨肉瘤进展中的关键作用。研究发现,USP3在骨肉瘤组织中的表达水平显著高于正常组织,并且与患者的不良预后相关。USP3通过去泛素化EPHA2蛋白,稳定其不被降解,进而激活PI3K/AKT信号通路,促进骨肉瘤细胞的增殖、迁移和侵袭。此外,USP3的过表达还增强了骨肉瘤细胞对化疗药物的耐药性。这项研究指出,USP3/EPHA2轴可能成为骨肉瘤治疗的新靶点,为未来的临床治疗策略提供了新的方向。
来源:Schlafen 11 triggers innate immune responses through its ribonuclease activity upon detection of single-stranded DNA. Sci Immunol, 2024 Jun 14.

中国医学科学院基础医学研究所的刘德培团队在《Science Immunology》上发表的研究揭示了Schlafen-11(SLFN11)是细胞内单链DNA的模式识别受体,能触发天然免疫反应。研究发现,含有CGT核心基序的单链DNA能激活细胞因子表达和细胞死亡,而SLFN11通过其C端结构域与这种单链DNA结合,转移到细胞浆中,并通过N端的核糖核酸酶结构域切割2型tRNA,激活免疫反应。体内实验表明,SLFN11是导致与腺相关病毒2(AAV2)感染相关的不明原因儿童肝炎的关键因素,且SLFN11/9是单链DNA核酸药物治疗肿瘤的潜在靶点。这项研究不仅填补了单链DNA识别领域的空白,还为相关免疫疾病和肿瘤治疗提供了新的视角和靶点。
来源:FLT3L governs the development of partially overlapping hematopoietic lineages in humans and mice. Cell, 2024 May 23.

图源:10.1016/j.cell.2024.04.009[5]
FMS 相关酪氨酸激酶 3 配体 (FLT3L) 由 FLT3LG 编码,是一种造血因子,对小鼠自然杀伤 (NK) 细胞、B 细胞和树突状细胞 (DC) 的发育至关重要。一项发表在《Cell》杂志上的研究揭示了FLT3L在人类和小鼠造血过程中的关键作用。研究对象是三个携带FLT3L功能缺失突变的兄弟姐妹,他们自出生以来就反复遭受病毒、细菌和真菌感染,并伴有慢性腹泻和生长问题。研究发现,FLT3L对于B细胞和树突状细胞的发育至关重要,但在人类中,它对单核细胞的发育也是必须的,这与小鼠不同。患者的血液分析显示B细胞、单核细胞和树突状细胞计数较低,而NK细胞受影响较小。这项研究不仅增进了我们对FLT3L在人类造血中作用的理解,还可能有助于开发针对相关遗传缺陷的疾病的治疗方法。
来源:TRABD modulates mitochondrial homeostasis and tissue integrity. Cell Rep, 2024 Jun 05.

图源:10.1016/j.celrep.2024.114304[6]
高 TRABD 表达与阿尔茨海默浙江大学生命科学研究院佟超教授领导的团队在《Cell Reports》上发表的研究揭示了阿尔兹海默症(AD)相关分子TRABD在调控线粒体动态和组织稳态中的关键作用。研究发现,TRABD蛋白定位于线粒体,通过其结构域促进线粒体外膜的接触和融合,与MFN2、MIGA2和PLD6等分子形成复合物,共同影响线粒体功能。在果蝇模型中,TRABD的功能异常导致肌肉和视神经系统的严重损害,暗示了TRABD诱导的线粒体动态失衡可能是AD的潜在发病机制。这项研究不仅增进了我们对AD分子机制的理解,也为开发治疗神经退行性疾病的新策略提供了可能的靶点。
参考文献
[1] A RIPK1-specific PROTAC degrader achieves potent antitumor activity by enhancing immunogenic cell death. Immunity, 2024 May 15. 10.1016/j.immuni.2024.04.025.
[2] Targeting STING in dendritic cells alleviates psoriatic inflammation by suppressing IL-17A production. Cell Mol Immunol, 2024 May 28 .10.1038/s41423-024-01160-y.
[3]USP3 promotes osteosarcoma progression via deubiquitinating EPHA2 and activating the PI3K/AKT signaling pathway. Cell Death Dis, 2024 May 26. 10.1038/s41419-024-06624-7.
[4]Schlafen 11 triggers innate immune responses through its ribonuclease activity upon detection of single-stranded DNA. Sci Immunol, 2024 Jun 14. 10.1126/sciimmunol.adj5465.
[5]FLT3L governs the development of partially overlapping hematopoietic lineages in humans and mice. Cell, 2024 May 23. 10.1016/j.cell.2024.04.009.
[6]TRABD modulates mitochondrial homeostasis and tissue integrity. Cell Rep, 2024 Jun 05. 10.1016/j.celrep.2024.114304.

—— 华美生物·让科研变得有温度!——
武汉华美生物工程有限公司成立于2007年12月,是一家以科研试剂生产、诊断试剂原料供应为核心,集自主研发、生产、营销为一体的生物高新技术企业。华美生物拥有多项先进的核心技术,致力于为全球高等院校、政府研究机构、诊断试剂生产厂家以及生物制药公司提供高质量产品与高水平的技术服务。
经过16年的不懈努力,华美生物旗下现拥有两大子品牌,CUSABIO与科赛格(CUSAg)。其中,CUSABIO主要经营科研试剂产品,包括重组蛋白、抗体、基因、试剂盒等产品。
目前,CUSABIO已开发11000+重组蛋白,涵盖了从人类到其他常见物种的疾病相关的药物靶点抗原和生物标志物。此外,为鼎力相助抗体药研发,针对多次跨膜蛋白,华美生物还搭建了病毒样颗粒 (VLPs)、去垢剂和Nanodisc三大技术平台,较大程度上解决了全长跨膜蛋白制备难的问题。