前沿靶点速递:每周医学研究精选
靶点:XPO1、ALOX5
应用:肝癌的潜在干预靶点
来源:Integrative multiomics analysis identifies molecular subtypes and potential targets of hepatocellular carcinoma. Clin Transl Med, 2024 May 28.
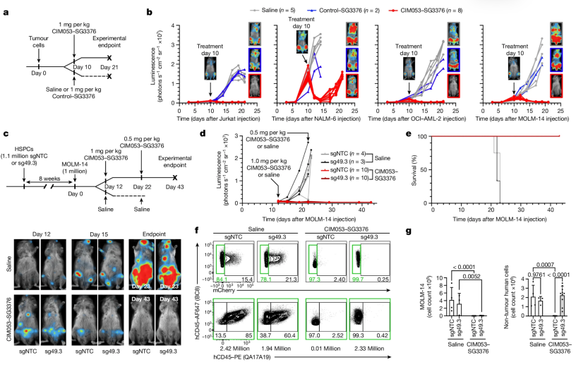
靶点:CD45
应用:选择性根除白血病细胞并保留造血功能
来源:Selective haematological cancer eradication with preserved haematopoiesis. Nature 2024 May 22.
靶点:PFKFB3
应用:治疗慢性肾病
来源:The glycolytic enzyme PFKFB3 drives kidney fibrosis through promoting histone lactylation-mediated NF-κB family activation. Kidney Int, 2024 May 22.
中山一院肾内科毛海萍、刘庆华、陈崴教授团队研究发现,肾脏中持续增加的糖酵解活性,特别是关键酶PFKFB3的上调,与慢性肾病的发展密切相关。通过减少PFKFB3活性,可以降低肾脏乳酸水平,减轻炎症和纤维化,从而保护肾脏功能。此外,PFKFB3通过促进乳酸化增强了NF-κB信号通路,这在调节炎症反应中起着关键作用。因此,靶向PFKFB3及其介导的信号通路可能为治疗慢性肾病提供了一种新的治疗策略。
靶点:LILRB4
应用:高风险 多发性骨髓瘤(MM)的免疫治疗靶点
来源:LILRB4 represents a promising target for immunotherapy by dual targeting tumor cells and myeloid-derived suppressive cells in multiple myeloma. Haematologica, 2024 May 30.
靶点:AURKA
应用:携带CREBBP失活突变的高风险B细胞恶性肿瘤的治疗靶点
来源:Targeting AURKA to induce synthetic lethality in CREBBP-deficient B-cell malignancies via attenuation of MYC expression. Oncogene, 2024 May 23.
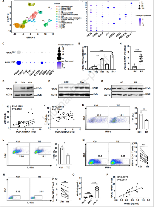
靶点:PDIA3
应用:RA 等自身免疫性疾病的潜在治疗靶点
来源:PDIA3 orchestrates effector T cell program by serving as a chaperone to facilitate the non-canonical nuclear import of STAT1 and PKM2. Mol Ther, 2024 May 30.
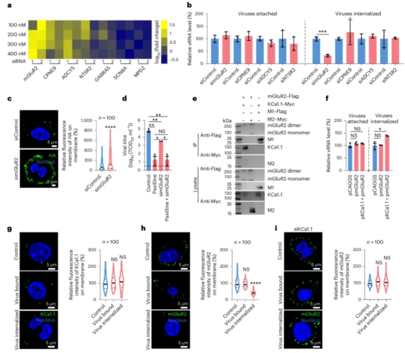
靶点:mGluR2
应用:介导流感病毒进入宿主细胞的关键受体
来源:Influenza virus uses mGluR2 as an endocytic receptor to enter cells. Nat Microbiol, 2024 Jun 07.
靶点:VAMP2
应用:表皮分化和皮肤癌发生
来源:VAMP2 controls murine epidermal differentiation and carcinogenesis by regulation of nucleophagy. Dev Cell, 2024 May 22.
[1] Shuai Yang, Lu Zheng, Lingling Li, et al. Integrative multiomics analysis identifies molecular subtypes and potential targets of hepatocellular carcinoma [J]. Clin Transl Med, 2024, 10.1002/ctm2.1727.
[2] Selective haematological cancer eradication with preserved haematopoiesis [J]. Nature. 2024 May 22. doi: 10.1038/s41586-024-07456-3.
[3] The glycolytic enzyme PFKFB3 drives kidney fibrosis through promoting histone lactylation-mediated NF-κB family activation [J]. Kidney Int, 2024 May 22 , 10.1016/j.kint.2024.04.016.
[4] LILRB4 represents a promising target for immunotherapy by dual targeting tumor cells and myeloid-derived suppressive cells in multiple myeloma [J]. Haematologica, 2024 May 30, 10.3324/haematol.2024.285099.
[5] Targeting AURKA to induce synthetic lethality in CREBBP-deficient B-cell malignancies via attenuation of MYC expression [J]. Mol Ther, 2024 May 23, 10.1038/s41388-024-03065-6.
[6] PDIA3 orchestrates effector T cell program by serving as a chaperone to facilitate the non-canonical nuclear import of STAT1 and PKM2 [J]. Nat Microbiol, 2024 May 30, 10.1016/j.ymthe.2024.05.038.
[7] Influenza virus uses mGluR2 as an endocytic receptor to enter cells. 2024 Jun 07.
[8] VAMP2 controls murine epidermal differentiation and carcinogenesis by regulation of nucleophagy [J]. Dev Cell, 2024 May 22. 10.1016/j.devcel.2024.05.004
应用:肝癌的潜在干预靶点
来源:Integrative multiomics analysis identifies molecular subtypes and potential targets of hepatocellular carcinoma. Clin Transl Med, 2024 May 28.

(早期肝癌样本的多组学特征[1])
重庆大学附属肿瘤医院的李咏生教授团队通过对8536 种高置信度蛋白质、1029种极性代谢物和 3381 种非冗余脂质进行了多组学分析,从蛋白质组、代谢组和脂质组等多个维度,描绘了肝细胞癌的多组学图谱特征,并鉴定了3种肝癌亚型及2个潜在干预靶点。C1 亚型显示核糖体生物合成富集,C2 亚型表现出中间表型,而 C3 亚型与中性粒细胞脱颗粒密切相关。此外,使用 PDO 检测,输出蛋白 1 (XPO1) 和 5-脂氧合酶 (ALOX5) 分别被确定为 C1 和 C3 亚型的潜在靶点。靶点:CD45
应用:选择性根除白血病细胞并保留造血功能
来源:Selective haematological cancer eradication with preserved haematopoiesis. Nature 2024 May 22.

(体内CIM053–SG3376介导的选择性肿瘤根除,同时保留了编辑细胞中的造血功能[2])
造血干细胞移植(HSCT)是治疗多种血液恶性肿瘤的根治性疗法,但标准治疗依赖于无针对性的化疗,并且在HSCT后治疗恶性细胞的能力有限,不影响移植的健康细胞。作者展示了一种针对泛造血标志物CD45的抗体药物偶联物(ADC),它能够实现整个造血系统的抗原特异性耗竭,包括造血干细胞。将这种ADC与移植经过改造以抵御CD45靶向ADC的人类造血干细胞相结合,可以实现选择性根除白血病细胞并保留造血功能。CD45靶向ADC与工程化造血干细胞的结合,创造了一种几乎通用的策略,用以替代病变的造血系统。靶点:PFKFB3
应用:治疗慢性肾病
来源:The glycolytic enzyme PFKFB3 drives kidney fibrosis through promoting histone lactylation-mediated NF-κB family activation. Kidney Int, 2024 May 22.

(缺血-Q18Q19再灌注损伤(IRI)小鼠模型和慢性肾脏病(CKD)患者的肾小管细胞中6-磷酸果糖-2-激酶/果糖-2,6-二磷酸酶3(PFKFB3)上调[3])
中山一院肾内科毛海萍、刘庆华、陈崴教授团队研究发现,肾脏中持续增加的糖酵解活性,特别是关键酶PFKFB3的上调,与慢性肾病的发展密切相关。通过减少PFKFB3活性,可以降低肾脏乳酸水平,减轻炎症和纤维化,从而保护肾脏功能。此外,PFKFB3通过促进乳酸化增强了NF-κB信号通路,这在调节炎症反应中起着关键作用。因此,靶向PFKFB3及其介导的信号通路可能为治疗慢性肾病提供了一种新的治疗策略。
靶点:LILRB4
应用:高风险 多发性骨髓瘤(MM)的免疫治疗靶点
来源:LILRB4 represents a promising target for immunotherapy by dual targeting tumor cells and myeloid-derived suppressive cells in multiple myeloma. Haematologica, 2024 May 30.

(LILRB4 是一种很有前景的 MM 免疫疗法靶标[4])
多发性骨髓瘤 (MM) 仍然是一种无法治愈的血液系统恶性肿瘤。尽管治疗取得了巨大进展,但约 10% 的患者仍然预后不佳,中位总生存期不到 24 个月。中国医学科学院血液病医院郝牧/邱录贵团队创新地生成了基于 TCR 的嵌合抗原受体 (CAR) T 细胞 LILRB4-STAR-T。细胞毒性实验表明 LILRB4-STAR-T 细胞有效消除肿瘤细胞并阻碍 MDSC 功能。该项研究阐明了 LILRB4 是高风险 MM 的理想生物标志物和有希望的免疫治疗靶点。LILRB4-STAR-T 细胞免疫疗法有望对抗 MM 中的肿瘤细胞和免疫抑制肿瘤微环境。靶点:AURKA
应用:携带CREBBP失活突变的高风险B细胞恶性肿瘤的治疗靶点
来源:Targeting AURKA to induce synthetic lethality in CREBBP-deficient B-cell malignancies via attenuation of MYC expression. Oncogene, 2024 May 23.

(B 细胞恶性肿瘤中 CREBBP 和 AURKA 之间合成致死相互作用的示意模型[5])
中山大学肿瘤防治中心谭静教授团队的研究显示,在B细胞恶性肿瘤中,CREBBP基因失能突变常见,使其成为治疗的新靶点。缺乏CREBBP的细胞对AURKA抑制特别敏感,且这种联合靶向策略能通过降低MYC水平来引发复制应激和细胞凋亡。AURKA抑制剂在体内能有效延缓肿瘤进展,与CREBBP抑制剂联合使用时,在CREBBP正常的细胞中具有协同效果。这些发现为携带CREBBP失活突变的高风险B细胞恶性肿瘤提供了一种新的治疗策略,即靶向AURKA。靶点:PDIA3
应用:RA 等自身免疫性疾病的潜在治疗靶点
来源:PDIA3 orchestrates effector T cell program by serving as a chaperone to facilitate the non-canonical nuclear import of STAT1 and PKM2. Mol Ther, 2024 May 30.

(PDIA3在致病性CD4 T细胞中上调,并与类风湿性关节炎(RA)的严重程度呈正相关[6])
失调的 T 细胞活化是类风湿性关节炎 (RA) 免疫病理学的基础,但协调 T 细胞效应程序的机制仍未完全了解。华中科技大学同济医学院附属同济医院王从义教授团队与董凌莉教授课题组就蛋白质二硫键异构酶 A3 (PDIA3)对CD4 T细胞的功能调控及其在以类风湿性关节炎为代表的自身免疫性疾病中的作用进行了深入研究,其研究数据支持以 PDIA3 为靶点是临床环境中缓解 RA 等自身免疫性疾病的重要策略。靶点:mGluR2
应用:介导流感病毒进入宿主细胞的关键受体
来源:Influenza virus uses mGluR2 as an endocytic receptor to enter cells. Nat Microbiol, 2024 Jun 07.
(mGluR2 在流感病毒内化过程中发挥着重要作用[7])
中国农业科学院哈尔滨兽医研究所步志高研究员、陈化兰院士团队研究发现代谢型谷氨酸受体亚型 2 (mGluR2) 和钾钙激活通道亚家族 M alpha 1 (KCa1.1) 参与了流感病毒 CME 的启动和完成,使用 siRNA 筛选方法。流感病毒 HA 直接与 mGluR2 相互作用并将其用作内吞受体来启动 CME。mGluR2 相互作用并激活 KCa1.1,导致 F-肌动蛋白聚合、网格蛋白小窝成熟并完成流感病毒的 CME。重要的是,mGluR2 基因敲除小鼠对不同流感亚型的抵抗力明显高于野生型小鼠。因此,阻断 HA 和 mGluR2 相互作用可能是一种有前途的宿主导向抗病毒策略。靶点:VAMP2
应用:表皮分化和皮肤癌发生
来源:VAMP2 controls murine epidermal differentiation and carcinogenesis by regulation of nucleophagy. Dev Cell, 2024 May 22.

(表皮分化和皮肤肿瘤发生的重要分子机制[8])
美国芝加哥大学的吴小阳课题组利用条件基因敲除小鼠模型,结合定量蛋白组分析和体内外功能实验,揭示了一种SNARE蛋白——突触小泡相关膜蛋白2(vesicle associated membrane protein 2, VAMP2)可以与自噬起始复合体的重要成员FIP200(FAK family kinase-interacting protein of 200 kDa)结合,并且在小鼠表皮分化和皮肤癌的发生中发挥重要作用。[1] Shuai Yang, Lu Zheng, Lingling Li, et al. Integrative multiomics analysis identifies molecular subtypes and potential targets of hepatocellular carcinoma [J]. Clin Transl Med, 2024, 10.1002/ctm2.1727.
[2] Selective haematological cancer eradication with preserved haematopoiesis [J]. Nature. 2024 May 22. doi: 10.1038/s41586-024-07456-3.
[3] The glycolytic enzyme PFKFB3 drives kidney fibrosis through promoting histone lactylation-mediated NF-κB family activation [J]. Kidney Int, 2024 May 22 , 10.1016/j.kint.2024.04.016.
[4] LILRB4 represents a promising target for immunotherapy by dual targeting tumor cells and myeloid-derived suppressive cells in multiple myeloma [J]. Haematologica, 2024 May 30, 10.3324/haematol.2024.285099.
[5] Targeting AURKA to induce synthetic lethality in CREBBP-deficient B-cell malignancies via attenuation of MYC expression [J]. Mol Ther, 2024 May 23, 10.1038/s41388-024-03065-6.
[6] PDIA3 orchestrates effector T cell program by serving as a chaperone to facilitate the non-canonical nuclear import of STAT1 and PKM2 [J]. Nat Microbiol, 2024 May 30, 10.1016/j.ymthe.2024.05.038.
[7] Influenza virus uses mGluR2 as an endocytic receptor to enter cells. 2024 Jun 07.
[8] VAMP2 controls murine epidermal differentiation and carcinogenesis by regulation of nucleophagy [J]. Dev Cell, 2024 May 22. 10.1016/j.devcel.2024.05.004



